在很多人的认知里,化学治疗(简称化疗)往往伴随着强烈的副作用:脱发、呕吐、免疫力断崖式下跌。这种“大剂量冲击”的模式虽然能快速杀伤肿瘤,但也常让身体不堪重负。然而,医学界一直存在一种更为温和、充满智慧的策略——“节拍化疗”。近日,中山大学马骏教授、梁晓宇教授、陈雨沛教授及重庆医科大学陈蔚教授团队在权威期刊《Cancer Research》上发表的研究,为我们揭开了一个惊人的秘密:这种看似温和的“细水长流”模式,竟然能精准激活身体的“免疫记忆”,让防线更持久。今天,MedFind将为您深度拆解这一科研成果,带您了解抗癌治疗的新思路。
什么是节拍化疗?“温和”背后的抗癌逻辑
传统的化疗通常采用最大耐受剂量(MTD),就像是对肿瘤发起一场“饱和式轰炸”,然后给身体留下较长的休息时间(间歇期)来修复损伤。但问题在于,在这些间歇期里,狡猾的肿瘤细胞有时会趁机死灰复燃,甚至长出新的血管来“补给”。
节拍化疗(Metronomic Chemotherapy, MC)则完全不同。它主张以较低的剂量、更频繁且规律地给药,取消或大幅缩短无药间歇期。如果传统化疗是“暴雨洪灾”,节拍化疗就是“绵绵细雨”。
这种给药模式最初被认为主要通过抑制肿瘤血管生成来起效,但中山大学的这项最新研究告诉我们:它的威力远不止于此,它还能重塑免疫系统,让免疫细胞记住肿瘤的“长相”,防止其再次作乱。
核心对比:传统化疗 vs 节拍化疗
| 维度 | 传统化疗(MTD) | 节拍化疗(MC) |
|---|---|---|
| 给药剂量 | 高剂量(最大耐受剂量) | 低剂量(通常为MTD的1/10至1/3) |
| 给药频率 | 周期性长间歇(如每3周一次) | 高频率、规律性(如每日或隔日) |
| 主要毒副作用 | 骨髓抑制、严重呕吐、脱发显著 | 毒性较低,患者耐受性更好 |
| 作用机制 | 直接杀伤分裂活跃的细胞 | 抑制血管生成、激活免疫记忆、调节代谢 |
科学前沿:天冬酰胺竟是激活免疫的“密钥”
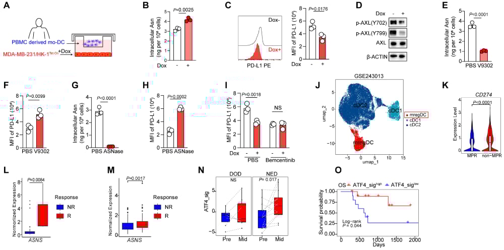
这项研究最核心的贡献,是发现了肿瘤细胞在面临节拍化疗这种“持续压力”时,会发生一种特殊的代谢变化。研究团队通过先进的单细胞测序等技术发现,节拍化疗会持续激活肿瘤细胞内一个名为ATF4的应激信号,迫使肿瘤细胞释放出一种代谢产物——天冬酰胺(Asn)。
这种天冬酰胺就像是一个信号弹,它会飞向肿瘤微环境中的“情报员”——成熟调节性树突状细胞(mregDCs)。在传统情况下,这些“情报员”表面往往带有较多的PD-L1(一种抑制信号),这会让免疫系统的“先头部队”CD8+ T细胞变得萎靡不振。但当天冬酰胺与树突状细胞上的AXL受体结合后,会巧妙地降低PD-L1的表达。
结果显而易见:PD-L1这个“刹车片”被松开了,树突状细胞就能更好地训练CD8+ T细胞,使其分化成具有长期战斗力的“记忆样T细胞”。这意味着,即使化疗结束,身体里依然保留着一支对肿瘤具有敏锐洞察力的精锐部队。

图1:节拍化疗诱导肿瘤细胞代谢重编程的机制示意图
哪些患者可能从中获益?
研究指出,节拍化疗已在乳腺癌、鼻咽癌和结直肠癌等多个癌种中证实了临床疗效。特别是对于那些体弱多病、无法耐受高强度化疗的老年患者,或者需要长期维持治疗以防止复发的患者,节拍化疗提供了一种平衡“疗效”与“生活质量”的极佳选择。
研究团队还建立了一个模型,发现如果患者体内的ATF4信号通路活跃,通常预示着更好的预后。这为未来的精准医疗提供了依据:通过检测肿瘤组织的代谢特征,我们可以预测哪些患者最适合接受节拍化疗。

图2:机制预测与患者预后的相关性分析
居家管理:节拍化疗期间的干货建议
虽然节拍化疗的副作用相对较轻,但因为它涉及长期的、频繁的用药,居家管理依然不可掉以轻心。以下是MedFind主编为您整理的干货指南:
1. 严格遵循用药计划
节拍化疗的精髓在于“频率”。漏服一次药物虽然看似影响不大,但可能破坏这种持续的免疫激活状态。建议患者使用闹钟或药盒提醒,确保每天在固定时间服药。
2. 关注轻微的骨髓抑制
虽然不会出现断崖式下跌,但长期低剂量化疗仍可能导致白细胞或血小板缓慢下降。建议每2-4周进行一次血常规检查。如果出现无端青紫、牙龈出血或频繁感冒,请及时联系您的主治医师。
3. 保护消化道粘膜
部分口服化疗药可能引起轻微的恶心或口腔溃疡。建议采取少量多餐的进食方式,避免辛辣、过烫的食物。保持口腔清洁,饭后使用淡盐水漱口。
4. 观察药物可及性
临床上常用于节拍化疗的药物包括环磷酰胺(Cyclophosphamide)、多柔比星(Doxorubicin)等。目前,这些药物在中国大陆均已获批上市。然而,针对不同病情的个性化给药方案(如具体的减量比例)必须由专业医生制定,严禁自行购药服用。
MedFind 有话说
医学的进步不仅仅在于发现新药,更在于通过“优化旧药的用法”来造福更多人。中山大学的这项研究让我们看到,化疗不再仅仅是“杀敌”,它也可以成为一种精巧的“免疫调节剂”。如果您或您的家人正在面临化疗耐受性差、担心复发等困扰,不妨咨询医生,探讨节拍化疗的可能性。
在MedFind,我们深知信息的不对称是患者最大的焦虑来源。无论您是寻找前沿疗法的解读,还是需要全球先进药物的跨境获取渠道,我们都在这里为您提供支持。通过AI辅助方案解读与专业的跨境医疗咨询,我们致力于缩短每一位患者与“救命方案”之间的时差。
如果您想了解更多关于环磷酰胺或多柔比星在节拍化疗中的最新临床数据,或者需要寻找专家进行二诊评估,请点击我们的在线咨询按钮。在抗癌的路上,您并不孤单。
参考文献:
Metronomic Chemotherapy Induces Metabolic Reprogramming in Cancer Cells that Modulates Mature Regulatory Dendritic Cell Function to Stimulate Antitumor Immunity. Cancer Res (2026). https://doi.org/10.1158/0008-5472.CAN-25-3669
