对于许多三阴性乳腺癌(TNBC)患者及家属而言,手术的成功往往只是第一步,内心深处最难以言说的恐惧是——那些“看不见”的癌细胞是否已经悄悄潜伏,等待着下一次复发或转移。近日,顶级医学期刊《自然》(Nature)在线发表的一项研究,为我们揭开了这些“转移种子”逃避免疫追杀的秘密,并带来了一个令人振奋的治疗新方案:利用已应用40余年的经典药物米非司酮(米非普, Mifepristone),或许能切断癌细胞的逃亡之路。
一、 致命的“潜伏者”:为何转移才是三阴性乳腺癌最大的敌人?
三阴性乳腺癌(TNBC)因其雌激素受体(ER)、孕激素受体(PR)和人表皮生长因子受体2(HER2)均为阴性而得名。由于缺乏这些常见的药物靶标,三阴性乳腺癌一直被视为“最难治”的乳腺癌亚型。临床数据显示,绝大多数患者并非死于原发肿瘤,而是死于癌细胞向肺、肝、骨等器官的远处转移。
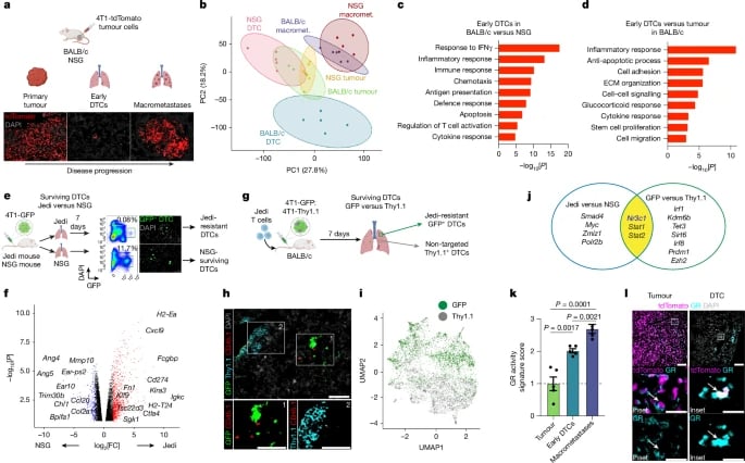
当癌细胞从原发病灶脱落,进入血液或淋巴循环系统时,它们被称为播散肿瘤细胞(DTCs)。在理想状态下,人体的免疫系统(如CD8+ T细胞和NK细胞)应该像“巡警”一样识别并清除它们。然而,一部分癌细胞却能巧妙逃脱追击,在远处器官落地生根。这种免疫逃逸现象是复发转移的根源。MedFind通过与全球前沿资讯同步,始终致力于帮助患者寻找破解此类医疗难题的方案。

二、 Nature揭秘:谁给癌细胞穿上了“隐身衣”?
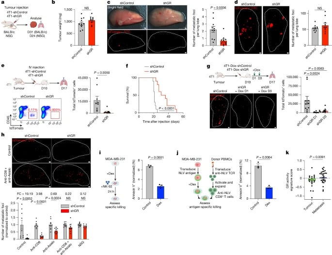
2026年3月4日,丹娜-法伯癌症研究所的研究团队在《自然》发表重磅研究,首次证实糖皮质激素受体(GR)是癌细胞实现免疫逃逸的关键“护身符”。研究发现,那些在免疫追杀下死里逃生的癌细胞,其体内编码糖皮质激素受体的基因Nr3c1显著上调,且GR蛋白呈现高度活跃状态。

1. GR受体:癌细胞面对压力时的“应急程序”
研究最引人注目的发现是,这种GR受体的激活具有“特异性”:它仅在免疫压力存在时才会发生。这意味着,当癌细胞感受到免疫细胞的杀伤威胁时,它们会迅速启动这套应急方案,为自己披上一层躲避追杀的隐身衣。在免疫缺陷的模型中,这种现象并不明显,充分说明了GR受体是针对免疫系统的“定向防御”。

2. GR-FAS轴:切断死亡信号的关键开关
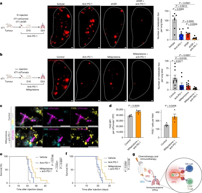
研究深入揭示了GR受体防守的底层逻辑:FAS-FASL通路。正常情况下,免疫细胞通过表面的FASL(配体)结合癌细胞表面的FAS(死亡受体),触发癌细胞自杀(凋亡)。而激活后的GR受体会直接结合到FAS基因的启动子区,抑制其表达。简单来说,就是癌细胞把自家的“自杀开关”拆掉了,免疫细胞的攻击信号由此石沉大海。
三、 老药新用:米非司酮(Mifepristone)拦截转移的惊艳表现
找到了罪魁祸首GR受体,研究者随后测试了GR受体拮抗剂——米非司酮(米非普, Mifepristone)。这是一款自1980年起就用于终止早期妊娠的成熟药物,因其出色的安全记录和明确的药理机制,成为了“老药新用”的绝佳选择。
1. 联合用药:1+1>2的减效增益
在动物实验中,研究者观察到了令人振奋的结果:
- 清除播散细胞:单独使用米非司酮即可显著减少肺部微小转移灶的数量。
- 强化免疫治疗:当米非司酮联合程序性死亡受体1(Programmed cell death protein 1)抑制剂时,疗效实现了跨越式提升。联合组小鼠的FAS受体表达水平显著回升,免疫细胞能够再次精准识别并清除转移种子。
- 针对性极强:这种方案专门针对转移种子,而非原发肿瘤。这意味着它在术后辅助治疗、预防复发方面具有不可替代的潜力。

四、 临床意义与患者行动指南
这项研究照亮了三阴性乳腺癌治疗的“黑暗角落”,对正在与病魔抗争的患者具有以下核心启示:
1. 重新定义术后辅助治疗
未来的治疗可能形成“化疗清场+抑制GR精准除种”的模式。对于高危三阴性乳腺癌患者,这种针对播散肿瘤细胞(DTCs)的早期干预,有望将复发率降至更低。程序性死亡受体1抑制剂的联合应用,也为免疫治疗在乳腺癌领域的深入应用提供了新思路。
2. 老药转化的时间优势
新药研发动辄耗时十年。而米非司酮作为已上市40余年的老药,其安全性已得到充分验证。这种“老药新用”的策略有望通过快速通道进入临床研究,缩短患者等待新疗法的时间。
3. 重视身心调节的医学价值
研究间接提示,慢性压力导致的内源性糖皮质激素升高,可能是癌细胞逃逸的“推手”。因此,在接受正规治疗的同时,进行科学的心理疏导和压力管理,对于抑制癌细胞的GR活性具有潜在的医学意义。
五、 结语
Nature的这项研究不仅为我们揭开了三阴性乳腺癌转移的机制,更通过米非司酮这一老药,为患者指明了一条通往治愈的新路径。如果您希望了解更多关于米非司酮与程序性死亡受体1抑制剂的最新临床招募信息,或需要协助评估当前的治疗方案,MedFind专业的AI辅助问诊与全球医疗资讯团队将随时为您提供支持。在抗癌的道路上,我们与您并肩作战。
参考文献
1. Cassandras M, et al. A glucocorticoid-FAS axis controls immune evasion during metastatic seeding. Nature. 2026 Mar 4. doi: 10.1038/s41586-026-10222-2
2. Obradović MMS, et al. Glucocorticoids promote breast cancer metastasis. Nature. 2019;567(7749):540-544.
