在抗癌药物研发的漫长征途中,免疫治疗无疑是近年来最耀眼的明星。然而,许多癌症患者及其家属常会遇到一个令人困惑的问题:为什么同样的PD-1/PD-L1治疗,在别人身上效果显著,在自己或亲人身上却反响平平?这往往是因为肿瘤细胞通过某种机制穿上了“隐身衣”,让免疫系统无法识别和攻击。近日,同济大学沈兵教授与姚旭东教授团队在医学期刊《Genes & Diseases》上发表了一项重要研究,首次揭示了胱硫醚-b-合成酶(CBS)在肿瘤免疫逃逸中的关键作用。这项研究不仅解释了肿瘤如何破坏自身的“身份证明”以躲避免疫追击,还为提升免疫治疗效果提供了全新的靶点方案。
什么是CBS?它为何成了肿瘤的“帮凶”?
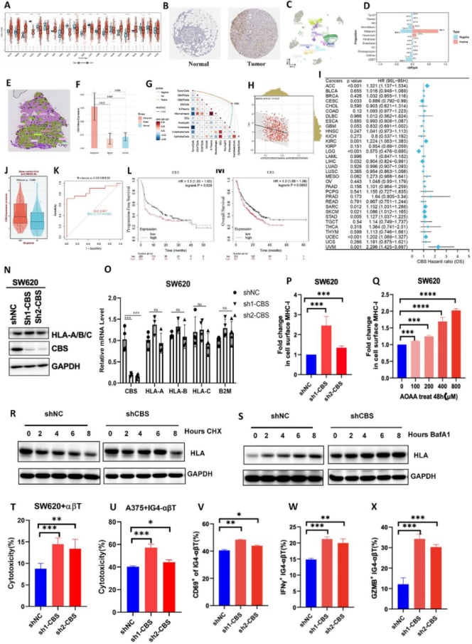
胱硫醚-b-合成酶(CBS)本质上是人体内参与同型半胱氨酸代谢的一种关键酶。在正常情况下,它维持着细胞内的代谢平衡。然而,随着肿瘤研究的深入,科学家发现CBS在多种癌症中表现异常。研究团队通过分析TCGA(癌症基因图谱)数据库发现,CBS(Cystathionine-beta-synthase)在乳腺癌、头颈鳞状细胞癌、肺癌等多种恶性肿瘤中表达水平显著上调。免疫组化实验进一步证实,在乳腺癌和肺癌组织中,CBS主要集中在恶性肿瘤细胞区域。更关键的是,生存分析数据显示,CBS的高表达与肾上腺皮质癌、肾透明细胞癌等多种肿瘤的不良预后(即生存期更短、复发风险更高)密切相关。简而言之,CBS在肿瘤细胞中越多,患者的预后往往越差。MedFind作为专业的抗癌信息共享平台,持续关注此类代谢酶在癌症进展中的作用,帮助患者理解基础研究背后的临床意义。
免疫系统的“识别证”:MHC-I分子的重要性
要理解这项研究的突破性,首先需要了解免疫系统是如何杀伤癌细胞的。人体内的CD8⁺ T细胞(又称杀伤性T细胞)就像是“免疫警察”,而MHC-I类分子则是肿瘤细胞必须向警察出示的“身份证”。肿瘤细胞通过MHC-I分子将自身的抗原信息呈递给T细胞,T细胞识别后才能精准发动攻击。一旦MHC-I分子缺失或减少,肿瘤细胞就相当于进入了“隐身状态”,导致免疫治疗失效。沈兵/姚旭东教授团队的研究发现,CBS的高表达与抗原呈递通路呈显著负相关,且CBS含量高的肿瘤组织中,CD8⁺ T细胞的浸润明显减少。这意味着CBS正在悄悄削弱免疫系统的侦查能力。
深度解析:CBS是如何让肿瘤“隐身”的?
为了弄清CBS具体是如何操作的,研究团队进行了多维度的实验验证。结果发现,CBS对MHC-I的调控并非发生在基因转录阶段,而是在“转录后”的蛋白稳定性层面。
1. 加速蛋白降解
研究发现,当敲低肿瘤细胞中的CBS水平时,MHC-I分子的蛋白水平会显著升高。研究团队利用放线菌酮(Cycloheximide)(一种蛋白质合成抑制剂)进行实验观察,发现CBS的存在会明显加快MHC-I蛋白的降解速度。有趣的是,当使用巴弗洛霉素A1(Bafilomycin A1)这类自噬抑制剂时,这种影响并不明显,说明CBS主要是通过特定的蛋白降解途径而非自噬途径来“清除”MHC-I的。
2. 降低免疫治疗应答率
在针对PD-L1抑制剂(PD-L1 Inhibitor)免疫治疗队列的分析中,研究者观察到,那些对治疗有反应的患者(应答者),其体内的CBS表达水平显著低于无应答者。这意味着,CBS的水平可以作为一个重要的预测指标:CBS越高,免疫治疗效果可能越差,患者的无进展生存期(PFS)和总生存期(OS)也更不理想。
3. 协同疗效的探索
研究中还特别提到了高剂量维生素C(High Dose Vitamin C, HDVC)作为辅助疗法的潜力。多项临床研究显示,静脉注射HDVC与标准化疗或放疗联合使用时,不仅安全性良好,还能改善患者的生活质量,减轻疲劳和神经毒性等副作用,并在初步观察中展现出了一定的协同抗癌疗效。这为CBS高表达患者的综合治疗提供了新的思路。

新希望:靶向CBS,让免疫治疗重焕生机
研究最令人振奋的部分在于:既然CBS是“帮凶”,那么按住这个“帮凶”是否能让免疫系统重新识别肿瘤?功能实验给出了肯定的答案。当研究人员在实验体系中抑制CBS后,T细胞介导的肿瘤细胞杀伤能力显著增强。具体的表现是:
- 乳酸脱氢酶(Lactate Dehydrogenase)释放增加,这标志着更多肿瘤细胞被成功杀伤;
- T细胞释放的免疫杀伤因子(如IFNg和GZMB)水平升高。
这一发现意味着,未来如果开发出针对CBS的靶向药物,并将其与现有的免疫检查点抑制剂(如PD-1/PD-L1药物)联合应用,将极大地改善那些原本对免疫治疗不敏感的“冷肿瘤”现状,帮助更多患者实现长期获益。
总结与建议
同济大学团队的这项研究,为我们展示了代谢酶与免疫逃逸之间微妙而复杂的联系。对于患者和家属而言,这传递了两个关键信息:第一,免疫治疗的效果受到肿瘤代谢环境的深刻影响,CBS可能成为未来评估免疫治疗敏感性的重要生物标志物;第二,针对代谢靶点的联合治疗策略正在路上。对于正处于治疗迷茫期的患者,建议通过MedFind等专业平台获取最新的临床试验信息,并与主治医生探讨是否可以结合现有的代谢支持治疗或寻找相关的临床研究机会。我们相信,随着像CBS这样越来越多的“免疫逃逸开关”被发现,癌症的精准治疗将进入一个更加高效的新阶段。如果您想了解更多关于前沿免疫治疗方案及全球跨境药物资讯,欢迎使用MedFind的AI辅助问诊与直邮服务。
参考文献:
Yang Y, Guo Y, Mao S, et al. CBS promotes tumor immune evasion by reducing MHC-I stability. Genes Dis. 2026;13(3):101782.
