在癌症治疗的漫长征途中,寻找一种既能精准打击癌细胞,又能为每位患者“量身定制”的治疗方法,一直是科学家们奋斗的目标。尽管近年来免疫疗法取得了显著进展,但肿瘤的复杂性和个体差异(异质性)使得很多通用药物在不同患者身上效果迥异。近日,北京大学的一项前沿研究登上了国际顶级期刊《Nature Materials》,为我们展示了一种令人振奋的新策略:利用纳米技术在患者体内直接“制造”个性化疫苗,让肿瘤组织在凋亡中转化为激活免疫的“燃料”。这一突破不仅大幅降低了个性化医疗的成本,更为解决癌症复发和转移提供了全新的武器。
癌症疫苗的困局:为什么“定制”这么难?
癌症疫苗的原理并不复杂:通过向人体输入肿瘤特异性的抗原,教导免疫系统(特别是T细胞)去识别并消灭癌细胞。然而,实操中却面临巨大的挑战。首先,每个人的肿瘤长得都不一样,甚至同一名患者体内不同部位的肿瘤也有差异。这意味着,最有效的疫苗应该是针对每位患者定制的“个性化新抗原疫苗”。
目前主流的定制方式是通过基因组测序找到新抗原,再通过mRNA或肽段技术人工合成。这一过程不仅耗时极长(通常需要数周甚至数月),且价格极其高昂,很多处于中晚期的患者往往“等不起”也“治不起”。此外,如何让疫苗高效激活免疫系统而不产生全身毒性,也是医学界的一大难题。MedFind了解到,北京大学团队研发的这项新技术,正是为了打破这些瓶颈。
核心科技:SPEN纳米佐剂如何诱导肿瘤“焦亡”?
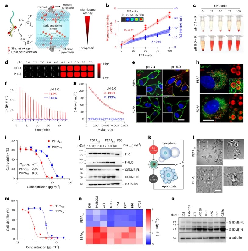
要理解这项研究,首先要区分两种细胞死亡方式:凋亡和焦亡。传统的化疗往往诱导细胞“凋亡”,这是一种“安静”的死亡,不会引起免疫系统的剧烈反应。而“焦亡”则像是一场微小的爆炸,细胞破裂的同时会释放出大量的炎症因子和肿瘤抗原。这种“动静极大”的死亡方式,能瞬间吸引免疫细胞的注意,从而点燃抗肿瘤免疫的火种。
北京大学的研究人员开发了一种名为SPEN(Systemic Pyroptosis-inducing Nanoadjuvant)的纳米佐剂。它具有以下三个神奇的特性:
- 精准定位:通过系统注射进入血液后,它能够特异性地富集在肿瘤区域。
- 光控引爆:研究人员利用一种名为PEPA的纳米光敏剂,通过特定波长的光照,精准控制肿瘤细胞发生“焦亡”。
- 原位成苗:在焦亡过程中,肿瘤细胞会释放出富含自身抗原的“焦亡小体”。这些小体与SPEN携带的免疫激动剂结合,就像是在肿瘤原位直接建成了一个“疫苗工厂”,省去了复杂的体外制备过程。

图中展示了SPEN如何协同激活整个“癌症-免疫循环”,从而清除原发肿瘤并预防转移。
深度解析:SPEN如何重塑肿瘤免疫微环境?
很多肿瘤之所以难治,是因为它们能够伪装成“冷肿瘤”,即肿瘤内部缺乏免疫细胞,或者处于免疫抑制状态。SPEN介导的治疗能够将这些“冷肿瘤”变“热”。
1. 诱导免疫原性细胞死亡
研究发现,受SPEN影响而焦亡的癌细胞,会释放出比凋亡细胞多得多的DAMPs(损伤相关分子模式)。这些信号分子就像是发给免疫系统的“特级警报”,能迅速激活树突状细胞(DC),让它们去教导T细胞识别肿瘤。

2. 强大的“远隔效应”与长期记忆
在动物实验中,研究者观察到了惊人的现象:仅仅照射一处的肿瘤,远端没有接受照射的转移病灶也消失了。这被称为“远隔效应”,说明激活的免疫细胞已经扩散至全身,正在全城搜捕逃跑的癌细胞。更重要的是,被治愈的小鼠在150天后再次接种癌细胞,依然不会长出肿瘤。这证明了SPEN诱导了持久的“免疫记忆”,能有效防止癌症复发。

实验数据解读:多瘤种普适性验证
为了验证这项技术的可靠性,研究团队在黑色素瘤、乳腺癌、结肠癌、胰腺癌等多种难治性模型上进行了测试:
- 黑色素瘤模型:SPEN治愈了75%的荷瘤小鼠,且无复发。
- 乳腺癌转基因模型(MMTV-PyMT):利用自体肿瘤制备的焦亡小体,使肿瘤总重量减轻了约89.4%。
- 联合用药:当SPEN与常见的PD-1抑制剂(Programmed cell death protein 1 inhibitor, aPD-1)联合应用时,在胰腺癌(这种典型的冷肿瘤)中表现出极强的协同作用,原发肿瘤根除率提升至83.3%。

对癌症患者及家属的现实意义
对于正在与癌症搏斗的家庭来说,这项研究带来了几个核心利好信息:
- 速度更快:不需要等待数周的体外制备,注射后配合局部光照即可产生个性化免疫反应。
- 安全性更高:SPEN在血液中处于“关闭”状态,只有进入肿瘤并被光激活后才发挥作用,极大地减少了全身炎症风暴等副作用。
- 多靶点打击:因为是利用肿瘤自身的“碎片”做疫苗,所以它天然包含了该患者肿瘤的所有抗原,能有效对抗肿瘤的异质性。
尽管这项研究目前仍处于临床前阶段,但其展示的“原位疫苗”概念为未来的免疫治疗指明了方向。随着纳米材料技术的日趋成熟,这种个性化癌症治疗方案有望在不久的将来进入临床试验。MedFind将持续关注该领域的最新进展,协助患者获取全球最前沿的抗癌药物与治疗资讯。对于面临多发转移或术后复发风险的患者,这种能激活全身免疫记忆的疗法无疑是巨大的希望之光。

结语:让“冷肿瘤”无处藏身
北京大学团队的这项工作,不仅从基础科研层面揭示了焦亡与免疫启动的深层机制,更为临床转化提供了一个极具吸引力的平台。通过SPEN,我们将复杂的个性化疫苗制备流程简化为了“一针注射+局部物理激活”。在癌症免疫治疗日益成熟的今天,这种结合了物理、化学与免疫学的多维策略,将为战胜“众病之王”贡献中国智慧。

参考文献:
1. In situ-generated vaccine-like pyroptosome for personalized cancer immunotherapy, Nature Materials, 2024.
2. 汪贻广教授、张强教授课题组关于纳米佐剂在癌症免疫治疗中的应用研究。
