肺癌,作为全球癌症相关死亡的主要原因,其可怕之处不仅在于原发病灶,更在于它极强的转移能力。当肺癌细胞扩散至骨骼,形成肺癌骨转移时,患者的痛苦会剧增,生存期也面临严峻挑战。面对这一困境,医学界一直在努力寻找突破口。近期,华东师范大学李坤团队的一项重磅研究为我们带来了希望的曙光。他们发现,一个名为“葡萄糖转运蛋白3型”(SLC2A3)的基因,以及它所介导的“乳酸代谢”,在肺癌骨转移的发生发展中扮演着意想不到的关键角色。深入理解这一机制,不仅有助于我们更好地认识疾病,更可能为未来肺癌骨转移的治疗打开全新的大门。
肺癌骨转移:沉重的负担与未竟的挑战
肺癌的隐匿性导致许多患者在确诊时已是晚期,癌细胞已经扩散到身体其他部位,其中骨骼是肺癌最常见的远处转移靶器官之一。据统计,高达39%的肺腺癌患者会遭遇骨转移的折磨。一旦发生骨转移,患者的生存质量会急剧下降,生活苦不堪言。骨转移常常引发一系列“骨相关事件”(SREs),包括剧烈疼痛、病理性骨折、脊髓压迫甚至高钙血症,严重影响患者的日常活动和心理健康,也预示着不良的预后。例如,肺腺癌骨转移患者的中位总生存期(OS)可能仅为短短5个月。因此,探明肺癌骨转移的发生机制,并在此基础上开发新的治疗方法,对延长患者生命、提高生活质量具有极其重要的临床价值。

揭秘肺癌骨转移的幕后推手:SLC2A3与乳酸代谢
过去,我们对肺癌骨转移的调控机制了解有限。华东师范大学李坤团队的研究成果,首次明确指出了葡萄糖转运蛋白3型(SLC2A3)和乳酸代谢在其中的核心作用,为我们理解这一复杂过程提供了新的视角。
什么是SLC2A3?肿瘤细胞的“能量加速器”
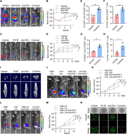
葡萄糖转运蛋白3型(SLC2A3),也可称为GLUT3,是细胞膜上的一种“搬运工”,专门负责将葡萄糖高效地转运进细胞内部。癌细胞为了快速增殖,对能量的需求巨大,因此它们会过度表达SLC2A3,就像给自己安装了一个“能量加速器”,疯狂地吸收葡萄糖。这项研究发现,SLC2A3在肺癌骨转移细胞和组织中显著过表达,这提示它可能是一个驱动骨转移的关键因素。
乳酸:从代谢废物到肿瘤帮凶
乳酸(LA)是葡萄糖在癌细胞内进行“糖酵解”后产生的一种代谢产物,这一现象被称为“瓦博格效应”。即使在有氧气的情况下,癌细胞也偏爱这种快速但低效的糖酵解方式来获取能量,导致大量乳酸在肿瘤微环境中堆积。研究显示,这些过量产生的乳酸并非无害的代谢废物,它至少从两个方面“帮助”肿瘤细胞进行骨转移:
- 促进肿瘤细胞增殖与转移: 乳酸会介导一种名为p53乳酸化的修饰。我们知道p53是重要的抑癌基因,但乳酸化修饰能促进肿瘤细胞的增殖和转移,助长肿瘤恶性发展。
- 削弱免疫防线: 乳酸会影响肿瘤周围的免疫微环境,诱导“破骨细胞”分化,这些细胞会破坏骨骼,为癌细胞提供生存空间。更重要的是,乳酸还会抑制我们体内“CD8+T细胞”的抗肿瘤活性,这些T细胞是免疫系统对抗癌细胞的主力军。当它们被抑制,肿瘤就更容易逃避免疫系统的攻击,从而进一步扩散。
简而言之,SLC2A3加速了葡萄糖进入癌细胞,而癌细胞将葡萄糖转化为大量乳酸,这些乳酸再反过来帮助癌细胞增殖、转移并逃避免疫,形成一个恶性循环,最终促成了肺癌骨转移的发生。
靶向新通路:肺癌骨转移的治疗新策略
这项研究不仅揭示了肺癌骨转移的关键机制,更重要的是,它为未来的治疗策略指明了方向。如果我们能够有效“关闭”这个SLC2A3-乳酸代谢通路,就有望控制甚至逆转肺癌骨转移的进程。

“重楼皂苷Ⅶ”:SLC2A3抑制剂的初步曙光
研究团队已经成功开发出一种SLC2A3的抑制剂——重楼皂苷Ⅶ。在肺癌骨转移小鼠模型和患者的类器官(一种在体外模拟患者肿瘤的微型组织)实验中,这种药物被证实能够有效抑制骨转移的发生。这为我们提供了开发针对SLC2A3的新型靶向药物的有力证据。
联合抗PD-1治疗:提升免疫疗效的新思路
更令人振奋的是,研究发现,无论是直接抑制SLC2A3的表达,还是限制乳酸的生成,都能显著提高肿瘤对治疗的响应效率,甚至能增强肺癌骨转移灶对抗PD-1治疗的敏感性。抗PD-1治疗是一种重要的免疫疗法,通过解除免疫细胞的“刹车”,让它们重新识别并攻击癌细胞。这项研究提示,结合靶向SLC2A3或乳酸代谢的药物,可能能够克服肿瘤对免疫治疗的耐药性,让更多患者从免疫疗法中获益,为肺癌骨转移患者的治疗带来“双重打击”的希望。
MedFind:陪伴您抗癌路上的可靠伙伴
这项前沿的临床研究,让我们看到了肺癌骨转移治疗的更多可能性。然而,从实验室研究到临床应用,往往需要漫长的过程。对于正与病魔抗争的患者和家属来说,时间宝贵,信息更是决定性的。MedFind致力于为癌症患者提供最新、最全面的抗癌资讯和药物信息,帮助您及时了解全球医疗前沿进展。我们深知您对新药、新疗法的渴望,也理解跨境购药的复杂与不易。因此,MedFind不仅提供专业的抗癌资讯、诊疗指南和AI辅助问诊服务,更搭建了高效、安全的抗癌药品跨境直邮渠道,让您在第一时间有机会接触到这些挽救生命的创新疗法。我们希望通过专业服务,成为您抗癌路上最坚实的后盾。
结语
肺癌骨转移的治疗,一直是困扰临床医生的难题。华东师范大学李坤团队的这项研究,犹如一盏明灯,照亮了我们前进的方向。通过深入理解SLC2A3介导的乳酸代谢在肺癌骨转移中的关键作用,并积极探索靶向SLC2A3抑制剂与联合免疫治疗的潜力,我们有理由相信,未来将会有更有效、更精准的治疗方案问世。MedFind将持续关注这些最新的研究进展,并以最快的速度将其转化为您可理解、可利用的信息,与您一同迎接战胜癌症的黎明。
