致命脑瘤DMG:孩子生命不能承受之重,新希望能否点燃?
对于无数患有弥漫性中线胶质瘤(DMG)的孩子和家庭来说,这是一种残酷的疾病。DMG,俗称“儿童脑干胶质瘤”,是一种高度恶性的儿童脑肿瘤,它悄无声息地侵犯着大脑中最重要的区域——脑干,那里控制着呼吸、心跳等基本生命活动。由于其特殊的生长位置和高度侵袭性,DMG的治疗一直是个世界性难题,预后极差,让无数家庭陷入绝望。然而,医学的脚步从未停歇。最近,《Science Translational Medicine》上发表的一项重磅研究,为DMG的治疗带来了令人振奋的新思路:一种“双靶点联合抑制”的创新疗法,不仅能精准打击肿瘤,还能唤醒身体自身的免疫防线,为这些脆弱的生命点燃了新的希望。MedFind深知患者和家属的焦虑与不易,我们将深入浅出地为您解读这项前沿研究,希望能为您带来信心和力量。
什么是弥漫性中线胶质瘤(DMG)?为何如此凶险?
1. 难以捉摸的“恶魔”:DMG的特点
- 发病年龄:DMG主要影响儿童和青少年,通常在5-9岁发病,是儿童脑肿瘤中预后最差的一种。
- 生长位置:它主要生长在大脑的中线结构,尤其是脑干,这个区域是生命的中枢,控制着呼吸、心跳、吞咽、视力、平衡等关键功能。肿瘤在此处生长,手术切除极为困难且风险巨大。
- 高度侵袭性:DMG细胞具有高度的浸润性,会像藤蔓一样向周围正常脑组织蔓延,边界不清,这也是其难以根治的原因之一。
- 预后极差:确诊后,患儿的中位生存期通常只有9-11个月,五年生存率不足1%。这使得DMG成为儿科肿瘤领域最棘手的挑战之一。
2. DMG的“基因密码”:H3K27M突变
DMG之所以如此恶性,与其独特的基因突变密切相关。其中最典型、也是最关键的“罪魁祸首”就是H3K27M组蛋白突变。要理解这个突变,我们先简单了解一下“表观遗传”。
- 什么是表观遗传? 想象一下我们身体的基因是一本厚厚的“生命之书”,表观遗传就像是这本书的“批注”或“书签”。它不改变书里的文字内容(基因序列),但能决定哪些章节(基因)被阅读(表达),哪些被忽略。这些“批注”和“书签”就是通过组蛋白修饰等方式实现的。
- H3K27M突变的危害: 组蛋白H3是DNA缠绕的“支架”,H3K27M突变就像是这个“支架”上一个关键的“螺丝”拧错了。这个错误的“螺丝”会打乱整个染色质(DNA和组蛋白的复合体)的调控平衡,导致大量基因的表达异常。一些本应沉默的致癌基因被激活,而一些抑制肿瘤的基因却被关闭,从而为肿瘤的疯狂生长创造了有利条件。这种全基因组范围的转录紊乱,是DMG恶性特征的核心驱动力。
3. 现有治疗的困境
目前,DMG的标准治疗主要是放疗,但其效果有限,且对儿童脑部发育有长期副作用。化疗效果不佳,靶向治疗和免疫治疗也面临诸多挑战。因此,开发更有效、更安全的治疗策略,是DMG领域亟待解决的临床需求。
深入解析肿瘤的“幕后推手”:FACT与BET蛋白
在DMG这种复杂的表观遗传失调中,有两个关键的“幕后推手”扮演着重要角色,它们就是FACT(染色质转录促进复合物)和BET(溴结构域和末端外结构域)蛋白。理解它们的功能,是理解这项新疗法的关键。
1. FACT蛋白:基因表达的“建筑工人”
- 作用: 想象一下基因表达就像建造一座房子。DNA是图纸,而FACT蛋白就像是“建筑工人”,它负责在基因被读取(转录)时,帮助DNA和组蛋白结构变得松散,让转录机器能够顺利进入,从而启动基因的表达。
- 在DMG中的异常: 研究发现,在DMG细胞中,FACT蛋白在许多与肿瘤生长、增殖相关的基因启动子区域高度富集,就像是加班加点地为癌细胞“建造房子”,加速了致癌基因的表达。
2. BET蛋白(BRD4):基因表达的“指挥家”
- 作用: BET家族中的BRD4蛋白,则更像是一位“指挥家”。它能识别组蛋白上的特定“标记”(乙酰化修饰),然后招募各种转录机器到基因的“超增强子区域”(基因表达的超级加速器),从而强力启动基因的表达。
- 在DMG中的异常: 在DMG中,BRD4蛋白同样异常活跃,它与FACT蛋白协同作用,共同维持肿瘤细胞的异常转录活性,使得癌细胞的“生产线”全速运转,不断制造出促进肿瘤生长的物质。
3. FACT与BRD4的“狼狈为奸”
最新的研究发现,FACT和BRD4这两个“幕后推手”并非各自为战,而是在DMG中存在着紧密的“共谋”:它们在肿瘤细胞的活性转录起始位点共同出现,并且存在直接的物理相互作用。这意味着它们共同调控着MYC、PDGFRA、MDM4、SOX2等一系列核心致癌基因的表达。它们就像一对“邪恶搭档”,共同推动着DMG的恶性进程。正因为它们这种紧密的协作关系,科学家们提出了一种大胆的设想:如果能同时抑制这两个“幕后推手”,是否能更有效地遏制DMG的生长?

4. 靶点协同机制的精准解析
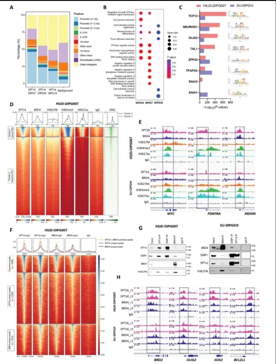
通过CUT&RUN和ATAC-seq等先进技术,研究团队证实了FACT亚基SPT16与BRD4在DMG细胞的活性转录起始位点共定位,并存在直接物理相互作用。两者共同调控MYC、PDGFRA、MDM4、SOX2等核心致癌基因的表达。图中展示SPT16在DMG细胞中的结合峰分布、核心转录因子富集情况、与BRD4及H3K27M的共定位模式,以及在关键致癌基因启动子区域的结合示例。同时,FACT和BRD4在DMG患者样本中均呈现高表达,且对肿瘤细胞存活至关重要,为联合靶向提供了坚实的理论基础。

图1 FACT与BRD4在DMG活性调控区域共定位,协同调控核心致癌基因表达
“双管齐下”:FACT与BET抑制剂的联合策略
既然FACT和BRD4是DMG的“幕后推手”,那么同时抑制它们,是否就能釜底抽薪,切断肿瘤的生命线呢?新南威尔士大学David S. Ziegler教授等研究人员正是基于这一思路,验证了FACT抑制剂CBL0137与BET抑制剂联合使用的协同抗肿瘤效果。
1. FACT抑制剂:CBL0137
CBL0137是一种新型的FACT抑制剂,它能干扰FACT蛋白的功能,从而阻碍癌细胞中异常活跃的基因转录过程。简单来说,它就像是“罢工”的“建筑工人”,让癌细胞的“房子”无法继续建造。
2. BET抑制剂:JQ1和trotabresib
JQ1和trotabresib是两种BET抑制剂,它们能够特异性地结合BET蛋白(特别是BRD4),阻止BRD4招募转录机器,从而“关闭”那些被癌细胞利用的基因开关。它们就像是“解雇”了“指挥家”,让癌细胞的“生产线”陷入停滞。
3. 为什么联合使用效果更好?
单一靶向药物往往容易让肿瘤产生耐药性,就像打地鼠一样,按下一个,另一个又冒出来。而CBL0137与BET抑制剂的联合使用,则是一种“双重打击”策略:
- 协同增效: 它们从不同的角度同时攻击肿瘤细胞的转录调控系统,效果远超单一药物的简单叠加,实现了“1+1>2”的协同效应。
- 降低耐药性: 肿瘤细胞很难同时对两种不同机制的药物产生耐药性,这大大提高了治疗的持久性。
- 更广泛的适用性: 研究发现,不仅是H3K27M突变型DMG细胞对这种联合疗法更为敏感,野生型细胞也能从中获益,这预示着该疗法可能具有更广泛的适用潜力。
这项研究为DMG提供了一种兼具肿瘤内在抑制与免疫介导作用的双机制治疗新策略,且相关药物已进入临床试验阶段,具有良好转化前景。MedFind将持续关注这类前沿研究的进展,并致力于为患者提供最新的抗癌资讯和药物信息。
临床前研究的振奋成果:体外与体内验证
这项研究在实验室(体外)和动物模型(体内)中都取得了令人鼓舞的成果,为未来的临床应用奠定了坚实基础。
1. 体外实验:实验室里的“细胞战争”
在培养皿中进行的体外实验,是药物研发的第一步,它能直观地展示药物对癌细胞的直接作用。
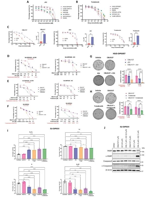
- 显著的协同细胞毒性: 研究发现,FACT抑制剂CBL0137与BET抑制剂(JQ1或trotabresib)联合使用时,对DMG细胞展现出显著的协同细胞毒性。这意味着两种药物联合起来,杀伤癌细胞的能力远超单一药物。
- 抑制癌细胞增殖: 联合治疗能更有效地抑制DMG细胞的增殖,让癌细胞无法继续分裂和生长。
- 诱导G0-G1期细胞周期阻滞: 癌细胞的特点是无限增殖,而联合疗法能将癌细胞“困”在G0-G1期,阻止它们进入分裂周期,从而达到抑制肿瘤生长的目的。
- 激活凋亡通路: 联合治疗还能激活癌细胞的“自杀”程序——凋亡,导致肿瘤细胞死亡。这就像是给癌细胞下达了“死亡指令”,让它们自行消亡。
- H3K27M突变型细胞更敏感: 值得注意的是,携带H3K27M突变的DMG细胞对这种联合疗法表现出更高的敏感性,这表明该疗法有望精准打击DMG的核心驱动因素。而野生型细胞也能从中获益,提示其广泛适用性。

图2 复合型FACT和BRD4抑制的体外治疗效果
2. 体内模型:小鼠身上的“希望之光”
体外实验的成功是第一步,更重要的是在活体动物模型中验证其疗效和安全性。研究人员使用了三种不同的DMG患者来源异种移植模型(PDX模型),即将患者的肿瘤组织移植到免疫缺陷小鼠体内,让肿瘤在小鼠体内生长,以模拟真实的人体肿瘤环境。
- 显著延长生存期: 在这些小鼠模型中,联合治疗展现出卓越的体内疗效:
- 在SU-DIPGVI模型中,联合治疗组的中位生存期(一半小鼠能活过的时间)从对照组的73天显著延长至95.5天。
- 在高侵袭性的RA055模型中,约三分之一的治疗小鼠存活至实验终点(201天),这在DMG的动物模型中是非常罕见的积极结果。
- 良好的耐受性: 在所有模型中,研究人员均未观察到小鼠出现明显的体重下降或血液、生化毒性,这初步证实了该联合疗法具有良好的安全性。
- 有效穿透血脑屏障: 药物能够有效穿透血脑屏障,到达肿瘤所在的脑部区域,这是治疗脑肿瘤的关键挑战之一。
这些体内实验结果强有力地证明了CBL0137与BET抑制剂联合疗法的临床转化潜力,为DMG患者带来了实实在在的生存获益希望。

图4 CBL0137和JQ1能使基因启动子区域的染色质聚集

图5 CBL0137和JQ1能够广泛抑制转录过程

图6 CBL0137和JQ1通过使染色质凝聚,降低了癌基因的表达

图7 CBL0137和JQ1会影响糖尿病性肾病(DMG)中的免疫相关通路以及肿瘤浸润的免疫细胞
双重打击机制:肿瘤内在抑制与免疫激活
这项联合疗法的强大之处,在于它不仅仅是简单地杀死癌细胞,更是一种“双重打击”模式,从肿瘤内部和外部同时瓦解癌细胞的防线。
1. 第一重打击:肿瘤内在抑制——从根本上破坏癌细胞的生存基础
联合疗法首先从癌细胞的“老巢”内部进行瓦解:
- 压缩染色质,沉默致癌基因: CBL0137通过降低染色质的可及性,让癌细胞的基因变得紧密、难以读取。同时,BET抑制剂则关闭了基因的“开关”。两者协同作用,导致广泛的转录崩溃,使得MYC、PDGFRA、MDM4、SOX2等一系列核心致癌基因被“沉默”,无法再发挥作用。这就像是把癌细胞的“生产车间”彻底关闭,让它们无法再制造出促进生长的“产品”。
- 引发异常剪接: 联合疗法还会导致基因的异常剪接,进一步破坏肿瘤细胞的“生产线”,从根本上动摇了肿瘤细胞的生存基础。
2. 第二重打击:激活抗肿瘤免疫反应——唤醒身体的“免疫卫士”
更令人兴奋的是,这项联合疗法不仅直接打击肿瘤,还能“唤醒”身体自身的免疫系统,让免疫细胞加入到抗癌的战斗中来:
- 激活干扰素应答: 联合治疗能够激活DMG细胞的干扰素应答。干扰素是免疫系统发出的一种“警报信号”,它能提醒周围的免疫细胞,有“敌人”入侵,需要采取行动。
- 增强抗原呈递机制: 癌细胞通常很狡猾,会隐藏自己的“身份”,让免疫细胞难以识别。而联合疗法能增强癌细胞的抗原呈递机制,就像是强迫癌细胞“亮出身份”,让免疫T细胞更容易识别并攻击它们。
- 重塑免疫微环境: 肿瘤周围的环境(免疫微环境)对肿瘤的生长至关重要。联合疗法能够诱导巨噬细胞(一种免疫细胞)从“助纣为虐”的促肿瘤表型转化为“抗癌战士”的促炎表型。同时,它还能增强T细胞(另一类重要的免疫细胞)在肿瘤区域的浸润和活化,形成一个有利于清除肿瘤的抗肿瘤免疫循环。
这种“双重打击”模式,有效克服了单一疗法的局限性,不仅直接抑制了肿瘤的生长,还调动了身体自身的免疫力量来对抗癌症,为DMG的治疗效果加码。

图3 CBL0137与JQ1联合治疗在糖尿病性黄斑水肿(DMG)原位模型中的治疗效果
MedFind与未来展望:为DMG患者点亮希望
这项发表在《Science Translational Medicine》上的研究,无疑为弥漫性中线胶质瘤(DMG)这一难治性儿童脑瘤带来了前所未有的希望。它不仅揭示了FACT与BET蛋白在DMG中的协同致癌机制,更通过CBL0137与BET抑制剂的联合疗法,在临床前模型中取得了显著的抗肿瘤效果,并展现出良好的安全性。这种兼具肿瘤内在抑制与免疫介导作用的“双机制”治疗策略,有望彻底改变DMG的治疗格局。
目前,文中提及的CBL0137和BET抑制剂(如JQ1、trotabresib)等相关药物已进入临床试验阶段,这意味着它们正在接受更严格的人体试验,以验证其在患者身上的疗效和安全性。虽然从实验室研究到真正应用于临床还需要时间和努力,但这些积极的早期数据无疑为DMG患者和家属带来了巨大的鼓舞。
作为由癌症患者家属发起的资讯共享平台,MedFind深知每一位患者和家庭对新疗法的渴望。我们致力于持续关注全球最新的抗癌资讯和药物研发进展,第一时间为您带来权威、专业的解读。如果您对弥漫性中线胶质瘤的治疗方案有疑问,或希望了解更多关于创新药物的信息,欢迎咨询MedFind的AI辅助问诊服务,我们的专业团队将竭诚为您提供帮助。同时,MedFind也致力于帮助患者朋友构建海外购药渠道,未来一旦这些创新药物获批上市,我们将努力为您提供便捷的获取途径。
面对DMG的挑战,我们不能放弃希望。科学的进步正在一点点地攻克医学难题。让我们共同期待这项创新疗法能早日惠及广大的DMG患儿,为他们的生命带来更多可能。MedFind将与您同行,共同迎接抗癌路上的每一个曙光!
