亲爱的患者朋友们,以及所有关心抗癌事业的家属们,当听到“癌症疫苗”这个词时,您是否曾燃起无限希望,却又因其在临床上的表现不如预期而感到困惑甚至失望?为什么有些在实验室里效果惊人的癌症疫苗,一到患者身上就“哑火”了?为什么我们常说的防癌好物维生素A,过量补充反而可能增加某些癌症的风险?这些看似矛盾的现象背后,隐藏着免疫系统抗癌的关键秘密。近日,一项发表在国际顶级期刊《Nature Immunology》上的重磅研究,为我们揭示了这一困扰学界多年的谜团,并带来了一款有望彻底改变癌症免疫治疗格局的新型小分子抑制剂——KyA33。它就像一把精准的钥匙,能解除免疫系统上的“隐形刹车”,让癌症疫苗的抗肿瘤效果实现质的飞跃,为无数患者点燃新的治疗希望。MedFind将为您深入解读这项突破性研究,帮助您理解其背后的科学原理,以及它如何为未来的癌症治疗描绘出更光明的蓝图。
癌症疫苗:点燃希望的火种,却面临“熄火”困境
癌症免疫治疗无疑是近十年来肿瘤治疗领域最激动人心的革命性突破。它不再直接攻击癌细胞,而是通过激活患者自身的免疫系统来对抗癌症,被誉为“治本”之道,有望实现长期控制甚至治愈。其中,树突状细胞(DC)疫苗更是被寄予厚望,被认为是实现个性化癌症治疗的重要途径。简单来说,DC疫苗的工作原理是:医生从患者体内提取免疫细胞(主要是树突状细胞),这些树突状细胞是免疫系统中最强大的“抗原呈递细胞”(APC),它们就像是免疫系统的“侦察兵”和“指挥官”。在体外,研究人员会对这些DC细胞进行“训练”,让它们学会识别肿瘤细胞特有的“坏人标记”(即肿瘤抗原)。这些被“训练”好的DC细胞,就像是携带了肿瘤“通缉令”的精锐部队,再回输到患者体内。它们的主要任务是找到并激活患者体内的特异性T细胞,让这些T细胞变成精准的“杀手”,去识别并清除带有相同“坏人标记”的癌细胞。理论上,这是一种非常理想的治疗方式,因为它能针对每个患者的肿瘤特点进行个性化定制,且由于是利用自身免疫系统,副作用相对较小,有望避免传统放化疗带来的严重毒性。然而,理想很丰满,现实却骨感。尽管经过数十年的深入研究和大量投入,DC疫苗在大多数临床试验中的响应率(即治疗有效的比例)常常低于20%。这意味着,对于绝大多数患者而言,DC疫苗的效果并不理想,这无疑给患者和医生都带来了巨大的挑战和困惑。究竟是什么阻碍了这些充满希望的免疫细胞发挥全力呢?是什么让它们在关键时刻“熄火”了?
揭秘免疫“隐形刹车”:视黄酸的双面性与免疫抑制机制
为了解开DC疫苗效果不佳的谜团,路德维希癌症研究所等机构的研究团队进行了深入探索。他们发现了一个关键的“幕后黑手”——视黄酸。视黄酸是维生素A在体内的一种活性代谢产物,它在人体内扮演着多重角色,包括调节细胞生长、分化和免疫功能等。然而,在这项研究中,科学家们揭示了它不为人知的一面:视黄酸竟然是免疫系统的一道“隐形刹车”!研究人员发现,在DC疫苗的常规体外培养过程中,那些正在分化的树突状细胞会大量表达一种名为ALDH1A2的酶。这种酶就像一个“生产线”,会源源不断地将维生素A的前体物质转化为内源性视黄酸。这些自身产生的视黄酸,反过来会激活细胞核内的一系列信号通路,其结果就是:抑制DC细胞的成熟,削弱它们激活抗肿瘤T细胞的能力。这就像一个战士,一边被训练去打仗,一边却被自己体内产生的一种物质压制了战斗力,导致回输到患者体内时,无法全力以赴地对抗肿瘤。具体来说,视黄酸会干扰DC细胞正常成熟过程中所需的基因表达,使得DC细胞无法充分表达表面分子(如MHC-II和共刺激分子),而这些分子正是DC细胞有效呈递抗原和激活T细胞所必需的“信号旗”。没有这些“信号旗”,T细胞就无法被有效“唤醒”和“指挥”。更糟糕的是,这些视黄酸还会“助纣为虐”,促进肿瘤微环境中免疫抑制性巨噬细胞(M2型巨噬细胞)的发育。肿瘤微环境是肿瘤细胞周围的微小生态系统,其中充满了各种细胞和分子,有些能帮助免疫系统抗癌,有些则会抑制免疫反应。M2型巨噬细胞就是典型的免疫抑制细胞,它们会分泌多种抑制性因子,进一步压制T细胞的活性,形成一个有利于肿瘤生长的“保护圈”。视黄酸的这种作用,无疑进一步恶化了抗癌的免疫环境,让免疫细胞更难发挥作用,最终导致DC疫苗的疗效大打折扣。


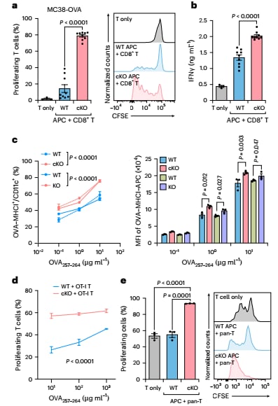
图示:ALDH1A2缺失可促进APC在抗原呈递和T细胞活化过程中的活性,这与本研究发现的机制高度吻合。
维生素A的“抗癌”悖论:为何过量补充反而有害?
这项研究不仅揭示了DC疫苗的局限性,还完美解释了一个困扰医学界多年的“维生素A悖论”。长期以来,维生素A因其在细胞培养中能诱导癌细胞凋亡,一直被认为具有“抗癌”作用,顶着“抗癌光环”。许多人甚至认为,多补充维生素A就能预防癌症。然而,多项大型流行病学研究(例如一些针对吸烟者的维生素A补充研究)却显示,过量补充维生素A或其衍生物,反而与肺癌、前列腺癌等多种癌症的发病率上升相关,这让许多人感到困惑,甚至对维生素A的功效产生质疑。现在,研究团队为我们揭开了这个谜底:癌细胞虽然也会高表达ALDH1A3(另一种同样能产生视黄酸的酶),但它们自身已经对视黄酸的抑癌信号不敏感,巧妙地避开了视黄酸的“攻击”。这意味着,视黄酸对癌细胞的直接杀伤作用非常有限。与此同时,癌细胞分泌的视黄酸会大量涌入肿瘤微环境,专门用来压制免疫系统的攻击,尤其是扰乱T细胞的功能,让它们对肿瘤“视而不见”,甚至促进免疫抑制细胞的生成。也就是说,维生素A对癌细胞本身的影响有限,却悄悄地“策反”了免疫系统,使其无法有效识别和清除肿瘤。这个发现,彻底解开了维生素A“亦正亦邪”的复杂关系,提醒我们在补充营养时,更要注重科学和平衡,切勿盲目过量补充,以免适得其反。
KyA33:精准解除免疫抑制的“钥匙”,点燃抗癌新引擎
既然视黄酸是免疫系统的“隐形刹车”,那么解除这个刹车,就能让免疫系统重获自由,全力以赴地对抗癌症。基于这一突破性机制,研究人员成功研发出了一种高效的ALDH1A2/3双抑制剂——KyA33。这款小分子抑制剂的诞生,是药物开发领域的一大里程碑。视黄酸信号通路是人类发现的第一个核受体通路,其重要性不言而喻,它参与调控胚胎发育、细胞分化等多种关键生理过程。然而,由于其复杂的调控机制和广泛的生理作用,此前针对这一通路的药物开发一直受阻,被认为是难以攻克的“硬骨头”。科学家们很难找到一种既能有效抑制该通路,又不会产生严重副作用的药物。而研究团队通过结合先进的计算模拟和大规模筛选策略,成功突破了这一历史困境,找到了能够精准靶向并抑制ALDH1A2和ALDH1A3酶活性的KyA33。KyA33不仅具备良好的“类药性”,这意味着它具有成为口服药物的潜力,易于患者使用,且在体内稳定性好、生物利用度高。更重要的是,经过严格的药理毒理测试,KyA33未发现明显的脱靶效应,这意味着它能精准地作用于目标酶,而不会对其他重要的生理功能造成不必要的干扰,大大提高了其作为潜在药物的安全性。在黑色素瘤小鼠模型中进行的实验结果令人振奋:经过KyA33处理后的DC疫苗,能够引发强烈的抗原特异性免疫反应。这意味着,更多的T细胞被激活,并且这些T细胞能够更精准地识别和攻击黑色素瘤细胞,显著延缓肿瘤的发生与发展,甚至在某些情况下导致肿瘤消退。更令人惊喜的是,即使单独使用KyA33,也能直接抑制肿瘤的生长,这充分展现了KyA33作为一种新型免疫治疗药物的巨大潜力,它不仅能作为疫苗的“助推器”,甚至可能独立发挥抗肿瘤作用。这一发现为癌症治疗带来了前所未有的新思路和新工具。
KyA33如何协同癌症疫苗,实现“1+1>2”的抗癌效果?
那么,KyA33究竟是如何帮助癌症疫苗发挥更强效力的,实现“1+1>2”的抗癌效果呢?其核心机制在于“解除抑制”和“增强活化”。当DC细胞在体外被培养用于制备疫苗时,它们会因为自身产生的视黄酸而受到抑制,导致无法完全成熟,也无法充分激活T细胞。KyA33通过精准抑制ALDH1A2和ALDH1A3这两种酶,从源头上阻断了视黄酸的生成。没有了视黄酸这个“刹车”,DC细胞就能充分成熟,变得更加强大和活跃。这些经过KyA33“解放”的DC细胞,在回输到患者体内后,能够更有效地呈递肿瘤抗原,更强力地激活患者体内的T细胞。具体表现为:
- 增强抗原呈递能力:KyA33使DC细胞能够表达更多的MHC-II分子和共刺激分子,这些分子是DC细胞向T细胞“展示”肿瘤抗原并提供“激活信号”的关键。
- 促进T细胞活化与增殖:更强的抗原呈递和共刺激信号,能有效促进CD4+辅助性T细胞和CD8+细胞毒性T细胞的活化、增殖和分化,形成强大的抗肿瘤免疫反应。
- 改善肿瘤微环境:通过抑制视黄酸的生成,KyA33还能间接减少免疫抑制性巨噬细胞的形成,从而改善肿瘤微环境,使其更有利于免疫细胞发挥作用。
这些被激活的T细胞就像被唤醒的“特种部队”,能够更精准、更凶猛地识别并攻击癌细胞,从而显著提升癌症疫苗的整体疗效。这种“疫苗+抑制剂”的联合策略,有望克服单一疫苗疗法效果不佳的瓶颈,真正点燃患者免疫系统的抗癌战火,为患者带来更持久、更有效的治疗效果。
未来展望:KyA33与癌症免疫治疗的新篇章,MedFind与您同行
这项突破性研究的意义远不止于此。研究人员已经联合创立了生物科技公司Kayothera,致力于将ALDH1A抑制剂KyA33推向临床应用。这意味着,在不久的将来,我们有望看到KyA33进入临床试验阶段,最终造福广大癌症患者。未来,KyA33不仅可能应用于癌症治疗,作为癌症疫苗的强效辅助,甚至可能与PD-1/PD-L1抑制剂等其他免疫检查点抑制剂联合使用,发挥协同增效的作用。此外,由于视黄酸信号通路在糖尿病、心血管疾病等多种疾病中也扮演着重要角色,KyA33这类ALDH1A抑制剂的开发,也可能对这些疾病的治疗产生积极影响,展现出广阔的应用前景。对于癌症患者而言,这项研究带来了实实在在的希望。它不仅揭示了DC疫苗疗效受限的关键机制,更提供了一个简单而有效的解决策略——在制备疫苗时加入KyA33这样的抑制剂,就能“关掉”免疫刹车,让疫苗发挥最大效力。这意味着,未来的癌症疫苗或许将告别“单打独斗”,与KyA33这样的小分子抑制剂联手,形成更强大的抗癌联盟。我们有理由相信,随着KyA33等新型抑制剂的不断发展和临床转化,癌症免疫治疗将迎来一个全新的时代,为更多患者带来治愈的可能和生命的希望。MedFind将持续关注这项前沿研究的进展,为您带来最及时、最权威的抗癌资讯。如果您对这项研究或相关治疗方案有任何疑问,或者希望了解更多关于前沿抗癌药物的信息,欢迎随时咨询MedFind,我们将竭诚为您提供专业的帮助和支持,共同对抗癌症,点亮生命之光。
