肝细胞癌(HCC):不容忽视的“沉默杀手”与治疗困境
肝细胞癌(HCC),俗称肝癌,是全球范围内发病率和死亡率都极高的恶性肿瘤之一。它不仅是原发性肝脏恶性肿瘤中最常见的一种,更是导致癌症相关死亡的第三大原因。对于许多患者而言,当被诊断出肝癌时,往往已处于中晚期,错过了最佳的手术切除或肝移植时机,治疗选择变得十分有限。
在过去的十年里,尽管肝癌的系统性治疗取得了显著进步,但挑战依然严峻。一线靶向药物,例如索拉非尼和仑伐替尼(以及中国上市的甲苯磺酸多纳非尼),虽然能为患者带来一定的生存获益,但中位总生存期(OS)通常也仅在10.7至13.6个月之间。这意味着,即使是接受了这些先进治疗的患者,其生存时间也相对有限。
近年来,免疫检查点抑制剂(ICB)的出现彻底改变了多种癌症的治疗格局,为无数患者带来了新的希望。然而,在肝癌领域,免疫治疗的应答率却不尽如人意,仅有10%到30%的患者能从中获益。更令人担忧的是,许多患者在初期有效后,还会出现获得性耐药,使得治疗效果大打折扣。面对这些困境,医学界迫切需要深入探索肝癌免疫抑制背后的复杂机制,以期找到能够提升免疫治疗反应性的新型治疗策略。
肝脏独特的免疫微环境是导致肝癌免疫治疗效果不佳的关键因素之一。肝脏作为一个重要的代谢器官,为了维持体内平衡,需要对各种代谢产物和抗原保持免疫耐受。这种固有的免疫耐受性在肝癌发生发展过程中被进一步增强,从而极大地削弱了机体自身的抗肿瘤免疫反应。在肿瘤微环境中,肿瘤相关巨噬细胞(TAMs)扮演着“帮凶”的角色,它们是肝癌中主要的免疫细胞群体,约占肿瘤浸润性免疫细胞的50%。TAMs通常表现出抑制抗肿瘤免疫的M2样特性,促进疾病进展和治疗耐药。因此,靶向TAMs被认为是癌症免疫治疗的一个有前景的方向。然而,巨噬细胞的异质性远超传统的M1/M2分类,在癌症进展过程中存在着功能各异的亚群,这使得针对TAMs的治疗策略更加复杂。
空军军医大学重磅发现:CD48——肝癌免疫逃逸的“新帮凶”
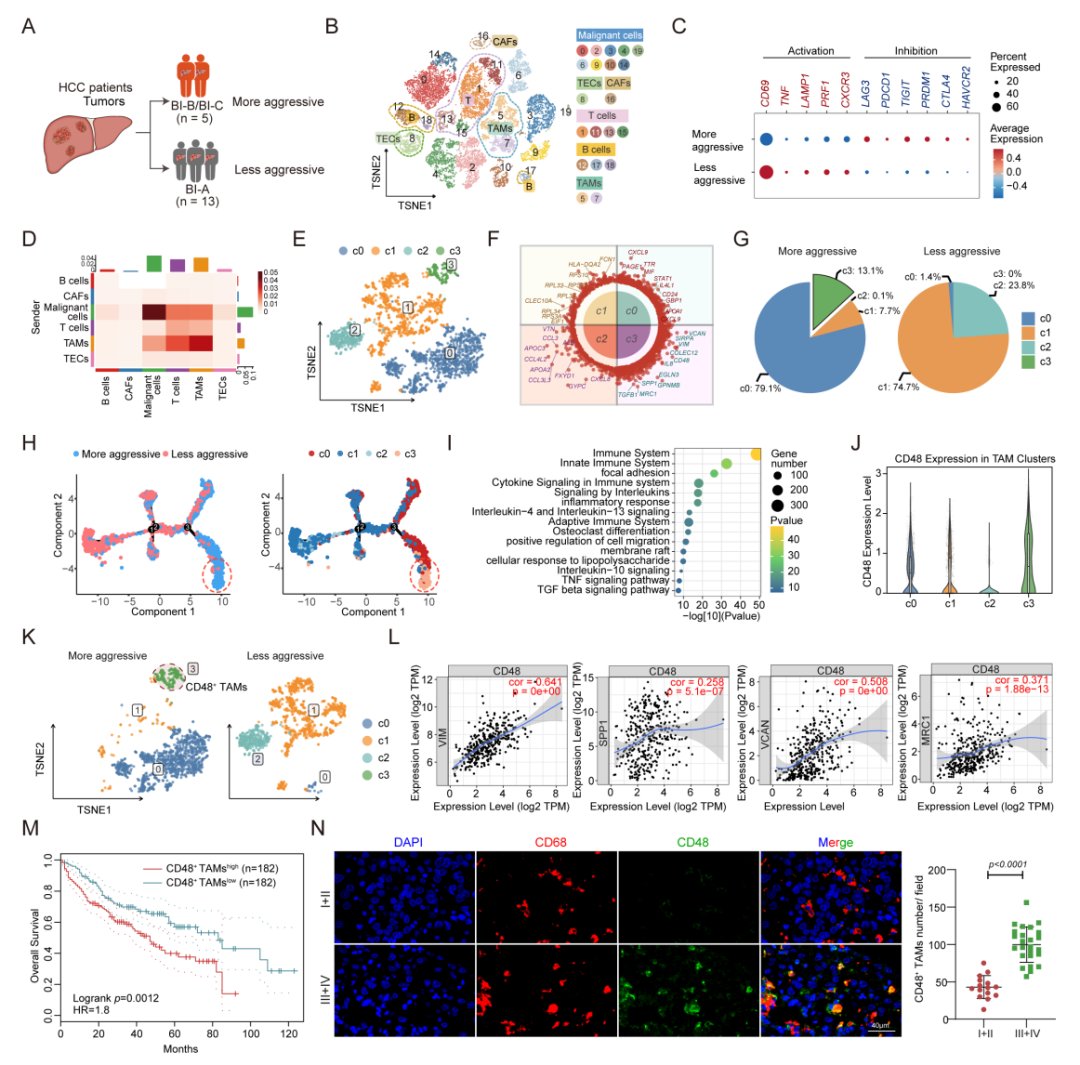
正是在这样的背景下,空军军医大学李萌、Wang Zhaowei、Gao Yuan、Zhang Yingqi等研究团队取得了突破性进展。他们于2026年1月2日在国际顶级期刊《GUT》(影响因子高达26.2)上在线发表了一项重磅研究,题为《CD48是肝细胞癌中肿瘤相关巨噬细胞的一个新型免疫检查点》。这项研究首次揭示了CD48在肝细胞癌肿瘤相关巨噬细胞(TAMs)中的关键作用,将其确认为一个全新的免疫检查点。
这项研究的意义在于,它明确指出CD48作为TAMs上的一个新型免疫检查点,对于肝癌的进展和免疫治疗抵抗至关重要。更令人振奋的是,研究结果表明,靶向CD48有望克服肝癌的免疫抑制,显著提升现有治疗方案的效果。

什么是CD48?它如何成为肿瘤的“保护伞”?
在深入理解CD48的作用之前,我们首先要了解什么是巨噬细胞。巨噬细胞是人体免疫系统中的一类重要细胞,它们像“清道夫”一样吞噬病原体、死亡细胞和肿瘤细胞。然而,在肿瘤微环境中,巨噬细胞常常被肿瘤“策反”,转变为肿瘤的“帮凶”,被称为肿瘤相关巨噬细胞(TAMs)。这些TAMs会释放各种因子,帮助肿瘤生长、转移,并抑制其他免疫细胞的抗肿瘤活性。
CD48是一种细胞表面分子,通常参与免疫细胞之间的相互作用。然而,在这项研究中,科学家们发现,在肝癌的肿瘤相关巨噬细胞(TAMs)中,CD48的表达水平异常升高。更重要的是,CD48并非独立作战,它与另一种名为基质金属蛋白酶-14(MMP14)的分子形成了“顺式复合物”。这个复合物就像一个“开关”,激活了RAP1-Yes相关蛋白(YAP)和信号转导和转录激活因子3(STAT3)信号轴。
简单来说,这个信号轴的激活会导致以下几个关键变化:
- 促进肿瘤巨噬细胞极化: TAMs会进一步向M2型巨噬细胞转变,这种类型的巨噬细胞具有更强的免疫抑制和促肿瘤作用。
- 增加金属蛋白酶分泌: 巨噬细胞分泌更多的金属蛋白酶,这些酶能够降解细胞外基质,为肿瘤细胞的侵袭和转移开辟道路。
- 驱动肿瘤进展和免疫抑制: 最终,这一系列变化共同促进了肝癌的恶性进展,并进一步加剧了肿瘤微环境的免疫抑制状态,使得免疫细胞更难识别和攻击肿瘤细胞。
这项研究的独特之处在于,它揭示了CD48在肝癌中的作用并不依赖于其经典的CD48-CD244相互作用,而是通过与MMP14形成复合物,激活YAP-STAT3信号轴来发挥作用。这就像肿瘤细胞给巨噬细胞发出了一个“别吃我”的信号,让巨噬细胞不仅不攻击肿瘤,反而成为肿瘤的“保护伞”。

CD48+ TAMs驱动HCC恶性进展和免疫抑制(图源自GUT)
CD48靶向治疗:肝癌免疫治疗的新希望
既然CD48是肝癌免疫逃逸的关键,那么靶向CD48是否能逆转这种局面呢?研究人员在原位肝细胞癌小鼠模型中进行了验证,结果令人鼓舞:
- CD48阻断有效抑制肿瘤生长: 当研究人员使用CD48阻断剂时,发现小鼠体内的肿瘤生长得到了显著抑制。这表明,阻断CD48的功能可以直接削弱肿瘤的生长能力。
- 与PD-1抑制协同作用: 更重要的是,当CD48阻断剂与程序性细胞死亡蛋白1(PD-1)抑制剂联合使用时,治疗效果得到了显著增强。这意味着,CD48靶向治疗可以与现有的免疫检查点抑制剂产生“1+1>2”的协同效应,有望克服单一免疫治疗的耐药性问题,为患者带来更持久、更有效的治疗效果。
这项研究不仅在肝细胞癌中鉴定出了CD48这一新型巨噬细胞免疫检查点,更揭示了CD48-MMP14-YAP-STAT3这一调节TAMs功能的新通路。这一发现为开发针对骨髓细胞的靶向治疗策略提供了全新的见解,有望显著改善肝细胞癌患者的临床预后。
临床意义与未来展望:为肝癌患者点亮希望之光
这项研究的发现,无疑为肝癌的治疗带来了新的曙光。对于饱受肝癌折磨的患者和家属而言,这意味着未来可能拥有更多、更有效的治疗选择。
1. 克服免疫治疗耐药性的新策略
目前,免疫治疗是许多晚期癌症的重要治疗手段,但耐药性是其面临的巨大挑战。CD48作为一种新型的免疫检查点,其靶向治疗有望与现有的PD-1/PD-L1抑制剂形成互补,通过双重打击来克服肿瘤的免疫逃逸机制,从而提高免疫治疗的应答率和持久性。
2. 肝癌个性化治疗的新方向
随着对CD48机制的深入理解,未来医生可能会通过检测患者肿瘤组织中CD48的表达水平,来筛选出最有可能从CD48靶向治疗中获益的患者。这将推动肝癌治疗向更加精准和个性化的方向发展。
3. 药物研发的新靶点
CD48及其相关的MMP14-YAP-STAT3信号轴,为制药公司提供了全新的药物研发靶点。未来可能会有针对CD48或其通路关键节点的创新药物问世,为肝癌患者带来更多治疗选择。
4. 提升患者生活质量
更有效的治疗意味着肿瘤控制更佳,患者的生存期有望延长,生活质量也将得到改善。这对于每一个与肝癌抗争的家庭来说,都是最宝贵的希望。
患者与家属须知:积极应对,寻求专业帮助
面对肝癌,患者和家属常常感到焦虑和无助。然而,医学的进步从未停止,新的研究成果不断涌现,为我们带来了战胜疾病的信心。作为患者和家属,积极应对、科学求医是关键。
- 保持积极心态: 癌症治疗是一场持久战,积极乐观的心态对治疗效果至关重要。
- 寻求专业诊断与治疗: 务必前往正规医院,听取专业医生的建议,制定规范化的治疗方案。不要轻信偏方或未经证实的信息。
- 了解最新资讯: 关注医学前沿进展,与医生保持沟通,了解是否有适合自己的新疗法或临床试验机会。
- 重视多学科诊疗: 肝癌的治疗复杂,需要外科、内科、介入科、放疗科等多学科专家共同协作,制定最佳方案。
- 关注营养与康复: 良好的营养支持和适当的康复锻炼,有助于提高患者的免疫力,改善体质,更好地应对治疗。
在寻找最新抗癌资讯和药物信息,以及构建海外购药渠道方面,MedFind(https://medfind.link)致力于为患者朋友提供专业的支持。我们深知患者和家属的焦虑,因此我们不仅分享最新的抗癌资讯和药物信息,更致力于帮助患者朋友构建安全、可靠的海外购药渠道。无论是对新药的了解,还是对治疗方案的疑问,您都可以通过MedFind平台获取帮助,甚至通过我们的AI辅助问诊服务,获得初步的专业建议。
总结
空军军医大学李萌等团队的这项研究,为肝细胞癌的免疫治疗带来了革命性的新视角。通过揭示CD48作为肿瘤相关巨噬细胞上的新型免疫检查点,并阐明其通过CD48-MMP14-YAP-STAT3信号轴促进肝癌进展和免疫抑制的机制,我们对肝癌的免疫逃逸有了更深刻的理解。更重要的是,靶向CD48有望成为克服肝癌免疫治疗耐药性、提升治疗效果的有效策略,为无数肝癌患者点燃了新的希望。
医学的进步永无止境,每一次突破都凝聚着科研人员的智慧和汗水。我们相信,在不久的将来,随着对CD48等新靶点的深入研究和药物开发,肝癌患者将迎来更加光明和充满希望的未来。如果您对文中提及的最新抗癌药物或治疗方案有进一步的疑问,或需要了解海外购药渠道,欢迎访问MedFind平台,我们将竭诚为您提供帮助。
