引言:低TMB肿瘤的免疫治疗困境与NeoViron的诞生
近年来,以PD-1抑制剂为代表的免疫检查点抑制剂彻底改变了许多高突变负荷(TMB-High)肿瘤的治疗格局,例如黑色素瘤和部分肺癌。然而,对于TMB较低的癌症类型,如胰腺癌、胆管癌、前列腺癌等,由于其肿瘤细胞缺乏足够的“免疫信号”(新抗原稀缺)和较低的免疫原性,它们通常被称为“免疫冷肿瘤”。这些肿瘤对传统的PD-1抑制剂应答率极低,疗效十分有限,成为癌症治疗领域亟待解决的难题。
为了突破这一瓶颈,科研人员正在探索如何将“冷肿瘤”转化为“热肿瘤”。其中,溶瘤病毒(Oncolytic Virus, OV)因其独特的双重作用机制——既能选择性裂解肿瘤细胞,又能作为“递送平台”重塑肿瘤免疫微环境——而备受关注。
复旦大学附属华山医院钦伦秀团队构建了一种新型的溶瘤腺病毒平台——NeoViron。这项研究旨在利用NeoViron在肿瘤内部精准递送并放大新抗原表达,同时共表达树突状细胞生长因子Flt3L,以期增强抗原呈递,从而诱导强有力的新抗原特异性CD8+ T细胞免疫,最终使低突变负荷肿瘤对PD-1抑制剂产生敏感性。这项工作为难治性癌症的免疫敏化治疗提供了一种具有临床转化潜力的新策略。
NeoViron平台:双重机制重塑肿瘤免疫微环境
NeoViron的设计理念是克服低TMB肿瘤的两个核心缺陷:缺乏免疫原性(新抗原不足)和抗原呈递障碍。它通过巧妙地整合了两种关键功能分子,实现了对肿瘤免疫微环境的系统性激活。
机制一:溶瘤病毒递送新抗原,提高肿瘤“可见性”
新抗原(Neoantigen)是肿瘤细胞特有的突变蛋白片段,它们是T细胞识别并攻击肿瘤的“身份标签”。在低TMB肿瘤中,这些标签数量极少,导致免疫系统难以识别肿瘤细胞。
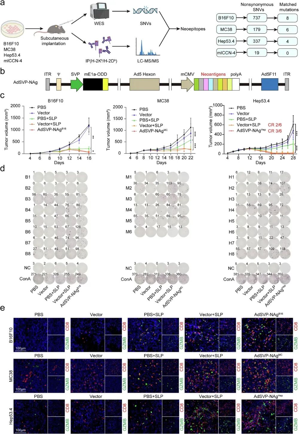
NeoViron平台首先通过WES(全外显子测序)和免疫肽组MS(质谱)技术,精准筛选出多种肿瘤模型中的关键新抗原。随后,研究人员将多条新抗原片段串联起来,植入具有肿瘤选择性复制能力的溶瘤腺病毒中。
当NeoViron注射入肿瘤内部后,它会选择性地在肿瘤细胞内大量复制,并释放出:
- 溶瘤作用:直接裂解肿瘤细胞,释放出大量的肿瘤相关抗原(包括新抗原)。
- 新抗原放大:病毒携带的串联新抗原基因在肿瘤细胞内高表达,人为地增加了肿瘤细胞表面的“免疫标签”数量。
研究结果显示,在黑色素瘤、结直肠癌及肝癌模型中,该病毒显著抑制肿瘤生长,并在部分模型中产生了完全缓解(CR)。免疫检测证实,NeoViron诱导了广谱的新抗原特异性T细胞应答,显著增加了具有杀伤活性的GZMB+CD8+ T细胞在肿瘤内的浸润。

机制二:Flt3L增强抗原呈递,激活免疫细胞
仅仅有新抗原还不够,免疫系统还需要“专业的讲解员”——树突状细胞(Dendritic Cells, DCs)来捕获这些抗原,并将其呈递给T细胞,从而启动免疫反应。
NeoViron的第二个关键设计是共表达Flt3L(FMS样酪氨酸激酶3配体)。Flt3L是一种重要的细胞因子,能够系统性地增强树突状细胞(尤其是cDC1亚型)的扩增和成熟,cDC1被认为是启动抗肿瘤T细胞免疫反应的最有效抗原呈递细胞。
通过加入Flt3L,NeoViron实现了:
- 提高呈递效率:更多的cDC1被招募到肿瘤微环境,它们能更有效地捕获病毒裂解肿瘤细胞后释放的新抗原。
- 增强T细胞活化:高效的抗原呈递直接导致T细胞的活化和增殖,形成了更强大的细胞毒性T淋巴细胞(CTL)军团。
实验数据显示,NeoViron(携带新抗原和Flt3L)的体内抑瘤效果明显优于仅携带单一功能分子的病毒,并显著增加了CD8+ T细胞的浸润和PD-1+GZMB+效应群的比例,证明了其有效激活并增强细胞毒T细胞免疫环节的能力。CD8+ T细胞耗竭实验进一步确认,NeoViron的疗效核心依赖于CD8+ T细胞的杀伤作用。

图1 溶瘤腺病毒递送新抗原可诱导有效抗肿瘤免疫
临床前数据揭示:NeoViron在难治性癌症中的突破性疗效
这项研究的重点在于解决低TMB肿瘤的治疗难题,因此,研究团队在最具挑战性的低突变模型中进行了深入验证。
针对胆管癌等低突变肿瘤的显著优势
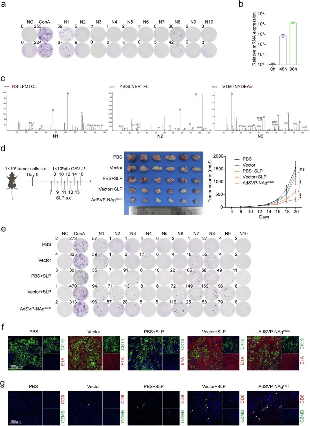
胆管癌(ICC)是典型的“免疫冷肿瘤”。在原始的ICC模型中,几乎检测不到能够被免疫系统识别和呈递的新抗原。NeoViron的介入彻底改变了这一局面。
研究发现,经NeoViron病毒递送后,不仅新抗原表达显著提升,原本“不可识别”的新抗原片段也成功被质谱检测到,实现了从“无”到“有”的突破。体内结果显示,NeoViron治疗显著抑制了胆管癌肿瘤的生长,并诱导了强烈的、新抗原特异性的T细胞应答,伴随着CD8+ T细胞杀伤活性的增强。
这一发现至关重要,它表明NeoViron递送新抗原的策略可以有效弥补低突变肿瘤免疫识别不足的缺陷,是突破“免疫冷肿瘤”治疗困境的关键环节。

图2 在低突变胆管癌模型中,病毒新抗原递送具有更明显优势
与PD-1抑制剂的强大协同效应
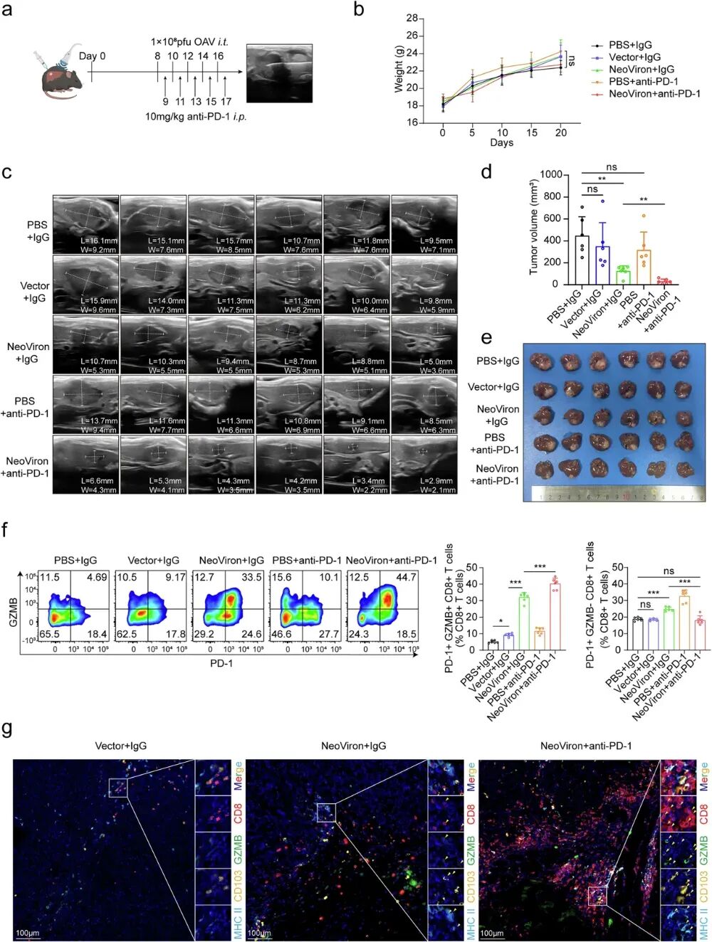
NeoViron的最终目标是与现有的免疫检查点抑制剂(如PD-1抑制剂)形成协同作用,以达到最佳的抗肿瘤效果。
在胆管癌原位模型中,NeoViron联合PD-1抑制剂治疗显示出明确的协同增强作用。联合治疗显著缩小了肿瘤体积,并延长了实验小鼠的生存时间,同时并未增加额外的毒性负担。免疫检测结果进一步证实了协同作用的机制:
- 效应T细胞放大:联合治疗进一步放大了GZMB+PD-1+ CD8+效应T细胞的比例。
- 免疫结构优化:肿瘤微环境中出现了更多功能型的DC/cDC1浸润,并形成了明显的免疫细胞功能协同结构。
这提示联合方案不仅增强了免疫攻击的强度,还优化了免疫系统的结构和功能配合,为低TMB肿瘤患者提供了新的联合治疗思路。许多患者需要通过国际渠道获取最新的靶向药或免疫治疗药物,例如 **海外抗癌药品代购与国际直邮服务**,以确保治疗的连续性。

图3 NeoViron联合增强抗原呈递与T细胞功能,形成协同抗瘤效应

图4 NeoViron与PD-1抑制剂具有明确协同增强作用
联合治疗的深层机制:诱导长期T细胞免疫记忆
成功的癌症免疫治疗不仅需要清除当前的肿瘤细胞,更需要建立持久的免疫记忆,以防止肿瘤的复发和转移。NeoViron联合PD-1抑制剂的方案在这方面展示了独特的优势。
关键T细胞亚型的扩增:Trm与Tstem
通过单细胞测序技术,研究人员深入分析了联合治疗后T细胞群体的变化,发现了两种关键CD8+ T细胞亚型的显著扩增:
- CD69+ Trm(组织驻留记忆T细胞):这类细胞具有强大的即时杀伤能力,并长期驻扎在肿瘤组织内,形成免疫监视屏障。
- TCF1+ Tstem(干细胞样记忆T细胞):这类细胞具有自我更新和分化能力,是长期免疫储备的关键。
测序结果清晰地展示了由Tstem向Trm分化的轨迹,这意味着NeoViron联合治疗不仅提升了即时的免疫攻击能力,还成功建立了长期、可再生的免疫储备。细胞互作分析进一步证实了cDC1与Trm之间形成了稳定的抗原递呈互作,巩固了免疫反应的持久性。
值得注意的是,患者样本分析也显示,Trm高表达的患者预后显著更优,这为NeoViron的临床转化提供了重要的支持证据。如果您对这种新型疗法或自身病情有疑问,可以利用 **AI 辅助问诊服务** 快速了解治疗方案和潜在的临床试验机会。

图5 联合治疗诱导T细胞记忆与再生能力的关键亚型扩增
阻止肿瘤转移与复发的潜力
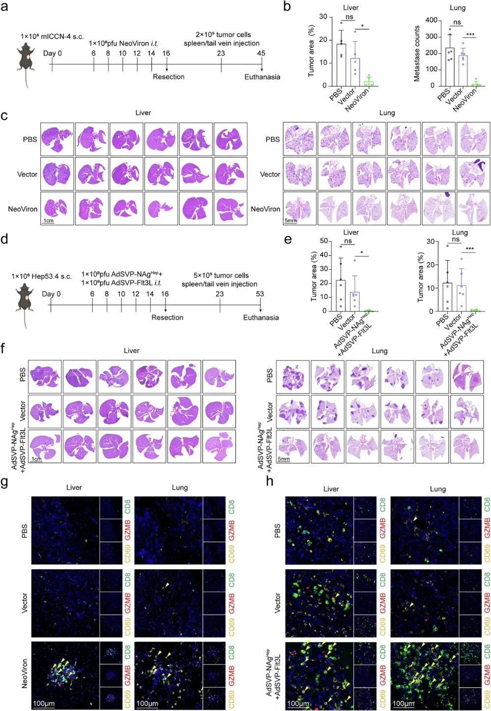
肿瘤转移是癌症致死的主要原因。研究团队通过术后复发与远处转移模型进一步评估了NeoViron的临床价值。
结果显示,NeoViron治疗显著降低了肝转移灶的体积和肺转移结节的数量。进一步检测发现,在转移灶内富集了大量的CD69+ Trm细胞。这表明这些组织驻留记忆T细胞在转移部位形成了持久的免疫监视屏障,能够及时识别并清除微小的转移病灶。
这一发现赋予了NeoViron不仅能治疗原发肿瘤,还具有“预防复发、阻断转移”的重要临床价值,对于改善癌症患者的长期生存预后具有深远意义。

图6 NeoViron诱导的组织驻留记忆T细胞可有效阻止肿瘤转移
总结与展望:溶瘤病毒新策略的临床转化意义
复旦大学附属华山医院团队构建的NeoViron溶瘤腺病毒平台,为解决低TMB“免疫冷肿瘤”的治疗难题提供了一条极具前景的道路。该平台通过整合串联新抗原基因与Flt3L,实现了四大协同机制,系统性地激活了抗肿瘤免疫:
- 提高肿瘤抗原可见性:通过病毒载体在肿瘤内部放大新抗原表达。
- 溶瘤产生原位抗原库:病毒裂解肿瘤细胞,释放大量内源性抗原。
- 促进cDC1扩增增强抗原呈递:Flt3L招募并激活专业的抗原呈递细胞。
- 改善免疫抑制微环境:病毒诱导的炎症反应有助于打破肿瘤微环境的免疫抑制状态。
这种多机制协同作用使得NeoViron成为一种具有广泛适用性、尤其适合低TMB肿瘤且能与PD-1抑制剂产生强大协同效应的潜在新型免疫治疗策略。尽管目前的研究主要基于临床前模型,但其诱导长期免疫记忆和阻止转移的潜力,预示着其在未来的临床试验中可能带来突破性的疗效。
随着癌症治疗进入精准免疫时代,溶瘤病毒与新抗原递送技术正成为攻克难治性肿瘤的重要方向。对于面临低TMB肿瘤挑战的患者来说,了解并关注此类前沿研究进展,是制定下一步治疗决策的关键。我们致力于帮助患者了解并获取全球最新的抗癌药物和治疗方案,确保患者能够及时获得如 **溶瘤病毒等前沿疗法或联合用药** 的信息和渠道。
