在癌症治疗和康复过程中,饮食管理是患者及其家属最为关注的议题之一。近年来,高糖饮食,尤其是高果糖摄入与多种癌症的发生和进展之间的关联,引起了医学界的广泛关注。许多患者可能认为,只要不吃精制糖,日常饮品中的“甜蜜”就无碍。然而,来自中国顶尖研究机构的最新发现,为我们敲响了警钟:奶茶、汽水等高果糖饮品中含有的果糖,不仅可能加剧炎症性肠病(IBD)等慢性炎症,更可能成为结直肠癌(CRC)转移的“助推器”。
本文将深度解析两项权威研究的结论,揭示高果糖如何通过复杂的代谢和免疫机制,对人体健康构成“双重威胁”——促炎与促癌。同时,我们也将探讨常用药物二甲双胍(Metformin)在缓解果糖诱导的炎症中的潜在作用,并为癌症患者提供实用的饮食管理建议,帮助患者更好地规划海外用药选择和治疗方案。
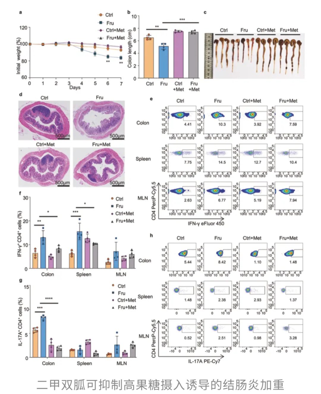
果糖的“双重威胁”:加剧肠道炎症与免疫失衡
第一项研究来自四川大学华西医院团队,发表于《信号转导与靶向治疗》(Signal Transduction and Targeted Therapy)。该研究首次揭示了高果糖摄入如何激活T细胞分化,从而加剧肠道炎症,推动结肠炎和炎症性肠病(IBD)的恶化。
促炎T细胞的“燃料”:Th1和Th17细胞的亢奋
研究人员通过小鼠模型观察到,长期饮用高果糖水的小鼠,其血清中果糖含量显著升高,导致免疫系统中的T细胞开始“站队”。具体表现为:
- 促炎型T细胞比例增加:在结肠、脾脏、肠系膜淋巴结和肝脏等多个免疫器官中,Th1和Th17这两种主要的促炎型T细胞比例明显增多。
- 调节型T细胞保持稳定:负责调节和平息炎症的Tr1、Th2和Treg细胞比例几乎没有变化。
这表明,果糖并非无差别地扰乱整个免疫系统,而是精准地给促炎通路踩下了“油门”。当研究者在硫酸葡聚糖钠(DSS)诱导的结肠炎小鼠模型中引入高果糖时,炎症反应被显著放大:小鼠结肠明显缩短,炎症评分显著升高,Th1细胞比例同步上升。在高果糖条件下,Th17细胞的生成与活化也被专门强化,进一步分泌大量促炎细胞因子,加剧肠道免疫紊乱和组织损伤。
对于癌症患者而言,尤其是伴有慢性炎症性肠病(如克罗恩病或溃疡性结肠炎)的患者,这种炎症的加剧无疑会增加疾病恶化的风险,甚至可能影响癌症治疗的效果和预后。
机制解析:T细胞如何“感知”果糖?
为了探究果糖如何直接影响T细胞,研究团队进行了体外实验,并揭示了果糖“促炎”的复杂代谢机制:
1. 代谢补偿与mTORC1信号轴
传统观点认为,T细胞主要通过果糖转运蛋白GLUT5摄取果糖。然而,研究的RNA测序分析显示,这些T细胞几乎不表达GLUT5,这意味着它们无法像利用葡萄糖那样高效地“吃”果糖。面对果糖环境,T细胞被迫启动了“Plan B”——代谢补偿。
非靶向代谢组学分析发现,果糖处理的T细胞中,谷氨酰胺水平明显升高。谷氨酰胺可以转化为α-酮戊二酸,为三羧酸循环提供燃料,成为糖受限时的备用能量和碳源。果糖正是通过增强谷氨酰胺代谢,激活了细胞内的mTORC1信号通路。mTORC1是细胞生长、增殖和分化的关键调控中心。一旦被激活,它就会推动Th1和Th17细胞分化,从而产生促炎效应。当研究者加入mTORC1抑制剂雷帕霉素后,这种果糖带来的促炎效应便被彻底抑制。
2. 活性氧(ROS)的产生与TGF-β通路
高果糖还有另一条“兴风作浪”的途径:产生活性氧(ROS)。ROS是一种代谢副产物,在高浓度下会引发氧化应激。研究发现,果糖能让T细胞产生与葡萄糖相当水平的ROS。ROS的增加能够激活潜伏的TGF-β,这条通路特异性地为Th17细胞的分化“添柴加火”,且这种促炎效应具有明显的剂量依赖性——果糖浓度越高,Th17分化越明显。
因此,高果糖通过“谷氨酰胺–mTORC1轴”和“ROS–TGF-β通路”双管齐下,精准地将T细胞推向促炎状态,为肠道炎症的恶化埋下隐患。




结直肠癌转移的帮凶:果糖与肿瘤微环境的“代谢盟友”
如果说果糖加剧炎症是“雪上加霜”,那么它对癌症转移的助推作用,则更像是“如虎添翼”。天津医科大学肿瘤研究所团队发表于《胃肠道》(Gut)的另一项研究,揭示了高果糖如何通过“挑拨离间”肿瘤微环境中的细胞,来助推结直肠癌的转移。
癌细胞的果糖饥渴:GLUT5与预后恶化
与T细胞不同,许多癌细胞,尤其是在葡萄糖供应不足的情况下,会通过转运蛋白GLUT5大量摄取果糖,以维持自身的增殖和迁移能力。这项研究对473例结直肠癌患者的分析发现,GLUT5高表达的患者总体生存期明显缩短。这意味着,果糖代谢的活跃程度与肿瘤的恶化和不良预后存在密切关联。
对于结直肠癌患者而言,肿瘤转移是导致治疗失败和死亡的主要原因。了解癌细胞如何利用果糖作为燃料,对于制定更精细的代谢干预策略至关重要。
CAFs的激活与转移信号:CXCL14-Erk轴
果糖的“恶”不仅限于直接喂养癌细胞,它还渗透到肿瘤微环境,激活了癌症相关成纤维细胞(CAFs)。CAFs是肿瘤微环境中的重要组成部分,它们通过分泌细胞因子和重塑细胞外基质,极大地影响肿瘤的生长和转移。
研究发现,果糖在肿瘤微环境中促使癌细胞与CAFs形成了一种“代谢盟友”关系:
- 癌细胞摄取果糖并进行代谢。
- 癌细胞将代谢后的氨基酸等小分子释放出来,供CAFs利用,从而增强CAFs的增殖和迁移能力。
- 这些被果糖激活的CAFs高表达趋化因子CXCL14。
- CXCL14通过Erk信号通路反向作用于癌细胞,进一步推动癌细胞的侵袭和转移能力。
简而言之,果糖不仅直接作用于癌细胞,还通过“CAF-CXCL14-Erk轴”间接“助推”了癌细胞的侵袭与转移能力。这种复杂的细胞间通讯机制,使得高果糖摄入成为结直肠癌转移的一个重要风险因素。

潜在的干预策略:二甲双胍的抗炎与代谢调节作用
面对果糖带来的促炎和促癌风险,研究人员自然将目光投向了具有广泛代谢调节作用的药物——二甲双胍。二甲双胍是治疗2型糖尿病的常用药物,其抗炎和抑制mTORC1的潜力早已被广泛研究。
二甲双胍如何“灭火”:双重阻断促炎通路
在细胞实验中,研究发现二甲双胍表现出强大的干预能力:
- 它能抑制果糖诱导的mTORC1磷酸化,从而阻断谷氨酰胺–mTORC1轴的促炎信号。
- 它能减少活性氧(ROS)的产生,从而削弱ROS–TGF-β通路的促炎作用。
二甲双胍通过双管齐下的方式,同时阻断了高果糖对Th1和Th17细胞分化的促进作用。在小鼠活体实验中,二甲双胍也展现出显著的疗效:它不仅显著降低了结肠、脾脏等组织中异常升高的Th1、Th17细胞水平,更在DSS诱导的结肠炎模型中,实实在在地减轻了高果糖导致的结肠缩短和组织炎症损伤。
虽然这项研究主要集中在二甲双胍对果糖诱导的炎症的缓解作用,但鉴于慢性炎症是许多癌症发生和进展的驱动因素,二甲双胍在癌症辅助治疗中的潜力也得到了进一步的印证。对于正在接受癌症治疗或处于康复期的患者,如果同时存在代谢紊乱或慢性炎症,可以咨询医生是否适合使用二甲双胍进行辅助治疗。
如果您对目前的治疗方案或辅助用药有疑问,或者需要获取专业的第二诊疗意见,MedFind 提供 AI 辅助问诊服务,帮助患者理解复杂的医学信息,并结合最新的临床研究,提供个性化的治疗建议。

患者饮食管理建议:如何安全地享受“甜”?
这些研究结果并非意味着所有含糖食物都必须被“判死刑”,而是提醒我们必须区分不同形式的糖分,并严格控制“游离果糖”的摄入。对于癌症患者及其家属而言,科学的饮食管理至关重要。
区分游离果糖与天然果糖
果糖主要存在于两种形式:
- 游离果糖(添加糖):主要指高果糖玉米糖浆(HFCS)和白砂糖(蔗糖分解后也含果糖)中的果糖。它们广泛存在于奶茶、汽水、果汁饮料、甜点、糖果和许多加工食品中。游离果糖在体内吸收速度快,对代谢系统的冲击大,是促炎促癌风险的主要来源。
- 天然果糖(完整食物):存在于完整的水果和蜂蜜中。在完整的水果中,果糖被膳食纤维、维生素、矿物质和抗氧化物质层层包裹。膳食纤维能减缓果糖的吸收速度,降低其对代谢系统的急性冲击。此外,水果和天然蜂蜜中的生物活性成分还能发挥抗氧化和抗炎作用,缓冲一部分高果糖摄入的危害。
建议:
- 严格限制添加糖:癌症患者应尽可能避免或严格限制所有含有高果糖玉米糖浆或大量白砂糖的加工食品和饮料。
- 适量摄入完整水果:在血糖控制允许的情况下,适量摄入完整的新鲜水果是健康的。但应避免饮用市售的浓缩果汁或果汁饮料,因为它们去除了纤维,本质上接近游离果糖。
- 蜂蜜的考量:天然蜂蜜虽然含有果糖,但其生物活性成分可能带来益处。然而,对于存在胰岛素抵抗、肥胖或特定肿瘤(如结直肠癌)的患者,仍需谨慎,并咨询营养师或医生。
癌症患者的糖分摄入注意事项
针对癌症患者的特殊情况,以下几点需要特别注意:
1. 关注血糖和胰岛素水平:
高果糖摄入会导致胰岛素抵抗,这不仅是2型糖尿病的风险因素,也是许多癌症(包括结直肠癌)的促发因素。胰岛素样生长因子(IGF-1)的升高被认为可以促进癌细胞增殖。因此,患者应定期监测血糖和胰岛素水平,并与医生讨论控制血糖的策略。
2. 炎症控制的重要性:
慢性炎症是癌症的“温床”。果糖通过激活Th1/Th17细胞加剧炎症,这提示患者应采取一切措施控制体内炎症状态,包括健康饮食、适度运动,以及在医生指导下使用抗炎药物或补充剂。了解更多关于癌症治疗和辅助药物的最新信息,可以访问 MedFind 的 药物信息与治疗方案解读 专栏。
3. 综合治疗与代谢干预:
现代肿瘤学越来越重视代谢干预在癌症治疗中的作用。除了传统的化疗、放疗和靶向治疗外,通过饮食和药物(如二甲双胍)调节肿瘤细胞的代谢途径,正成为新的研究方向。患者应与肿瘤科医生、营养师和药剂师团队紧密合作,制定个性化的综合治疗方案。
4. 药物获取渠道的考量:
在癌症治疗中,许多创新药物或辅助药物可能尚未在国内上市或价格昂贵。例如,一些用于控制炎症或代谢的辅助药物,可能需要通过海外渠道获取。MedFind 致力于为患者提供安全、合规的 抗癌药品代购与国际直邮服务,确保患者能够及时获得所需的治疗药物,包括最新的靶向药和免疫治疗药物。
总结与展望
这两项来自国内顶尖机构的研究,为我们理解高果糖在炎症和癌症进展中的作用提供了深刻的分子机制基础。高果糖通过复杂的代谢重编程,不仅使免疫系统中的T细胞变得“亢奋”而促炎,还通过激活肿瘤微环境中的CAFs,为结直肠癌的转移铺平道路。
尽管这些研究主要基于细胞和动物模型,其在人类中的普适性仍需进一步验证,但其临床指导意义不容忽视。对于癌症患者,尤其是结直肠癌患者,严格控制游离果糖的摄入,是优化治疗效果、降低复发和转移风险的重要一环。同时,二甲双胍等药物的潜在抗炎和代谢调节作用,也为未来的辅助治疗提供了新的思路。
科学的进步不断揭示疾病的复杂性,也为我们提供了更精细的干预手段。通过关注饮食细节、理解药物机制,并积极寻求专业的医疗咨询,患者可以更好地掌握自己的健康和治疗进程。
(注:本文内容基于最新临床研究,旨在提供信息参考,不构成医疗建议。所有治疗和用药决策请务必咨询专业医生。)
