儿童癌症“隐形杀手”——神经母细胞瘤的治疗困境
在儿童肿瘤领域,神经母细胞瘤(Neuroblastoma)无疑是一个令人闻之色变的“隐形杀手”。它起源于肾上腺或脊柱周围的原始神经细胞,是婴幼儿时期最常见的颅外实体肿瘤。数据显示,大约一半的患儿在确诊时已属高危型,癌细胞已经扩散到身体其他部位。更严峻的现实是,即便接受了高强度的化疗方案,仍有约50%的高危患儿会面临复发。一旦肿瘤复发,治疗效果将大打折扣,生存率急剧下降,十个复发患儿中仅有一人能够获得长期生存的机会。
为何起初有效的化疗,会在某个节点突然“失灵”?这背后隐藏着癌细胞为求生存而演化出的复杂耐药机制,如同筑起了一道道坚不可摧的“分子防火墙”。肿瘤耐药性已成为现代癌症治疗中最大的挑战之一。全球的科学家们正不懈努力,寻找能够绕开或摧毁这些“防火墙”的创新疗法。近日,一项发表于国际顶尖期刊《Science Advances》的重磅研究,为这些几乎无药可医的孩子们带来了新的希望。

揭开耐药的“黑匣子”:JNK通路失灵是元凶
来自澳大利亚悉尼加文医学研究所的科研团队深入探究了神经母细胞瘤耐药的根本原因。通过对比同一患儿在初次诊断和复发时的肿瘤样本,并结合实验室细胞培养验证,他们发现了一个关键的分子机制。
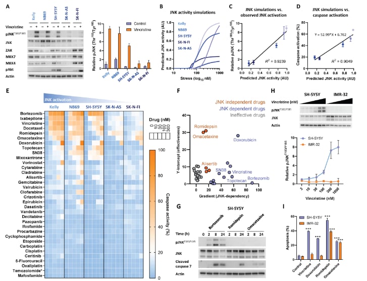
研究表明,许多标准一线化疗药物,其杀伤癌细胞的作用都依赖于一条名为JNK的信号通路。这条通路就像一个细胞内部的“自杀开关”,一旦被激活,便会引导癌细胞走向程序性死亡(凋亡)。然而,在复发的肿瘤细胞中,这个“自杀开关”常常出现故障,甚至被完全关闭。这导致化疗药物无法启动凋亡程序,治疗因此失效。这好比一把万能钥匙突然打不开锁,不是钥匙坏了,而是锁芯被癌细胞悄悄更换了。这种耐药性并非由永久性的基因突变引起,而是一种可逆的细胞状态变化,被称为“非遗传性耐药”,这也解释了为何肿瘤能在治疗后迅速卷土重来。
另辟蹊径:罗米地辛如何绕过“防火墙”?
既然癌细胞堵死了JNK这条主要的凋亡通路,那么是否可以找到不依赖这条通路,也能命令癌细胞“自杀”的药物呢?带着这个大胆的设想,研究团队进行了一场大规模的药物筛选。筛选标准非常务实:候选药物必须是已经获得美国FDA批准上市,并且有儿童用药安全性数据的成熟药物,这样才能最大程度地缩短从研究到临床应用的时间。
经过层层筛选,一种名为罗米地辛(Romidepsin)的药物脱颖而出。罗米地辛最初被批准用于治疗某些类型的淋巴瘤,但在本次研究的实验中,它对神经母细胞瘤细胞展现出了强大的杀伤力。最关键的是,无论JNK通路是否正常工作,罗米地g辛都能有效诱导癌细胞死亡。如果您想了解更多关于罗米地辛(Romidepsin)等前沿药物的详细信息,包括其作用机制、临床数据和获取途径,可以咨询MedFind的AI问诊服务,获取专业的个性化解答。
强强联合:新组合疗法展现“1+1>2”的协同威力
单一药物有效固然可喜,但研究人员的目光更为长远:如果将罗米地辛与现有的标准化疗药物“联合作战”,是否能产生更强大的抗癌效果?
通过与儿童癌症研究所的合作,他们在复发性神经母细胞瘤的动物模型上验证了这一想法。实验结果令人振奋:
- 显著抑制肿瘤生长:联合用药组的小鼠肿瘤生长速度被有效遏制,生存期得到显著延长。
- 降低化疗剂量:在联合用药方案中,仅需较低剂量的化疗药物,就能达到甚至超过高剂量单一化疗药物的治疗效果。
- 减少毒副作用:降低化疗剂量意味着可以显著减轻治疗带来的毒副作用,如骨髓抑制、恶心呕吐等,这对于身体尚未发育完全的患儿来说至关重要。
进一步的功能基因组学分析揭示了这种协同效应的奥秘。罗米地辛与化疗药物并非简单地叠加药效,而是通过激活细胞凋亡网络中不同的备用通路,从多个方向同时“围剿”癌细胞,使其防不胜防,无处可逃。

从实验室到临床:新希望还有多远?
尽管临床前研究取得了鼓舞人心的成果,但研究人员也强调,将这一发现转化为患儿触手可及的治疗方案,仍需严谨的临床验证。目前,研究团队正基于现有数据,进一步优化联合用药的方案、剂量和给药方式,以确保其在人体中的安全性和有效性。
值得期待的是,罗米地辛作为一种已上市的成熟药物,其在儿童群体中的安全性已有一定数据支持,这无疑将加速其作为神经母细胞瘤新疗法进入临床试验的进程。虽然罗米地辛在国内的获取可能存在挑战,但通过MedFind的海外直邮服务,患者家庭可以方便快捷地咨询和获取这类前沿抗癌药物,确保治疗不因地域而受限。
总而言之,这项研究为攻克复发性神经母细胞瘤的耐药难题开辟了一条全新的道路,为深陷绝望的患儿和家庭点亮了一盏希望之灯。我们期待正式的临床试验能够早日启动,并最终证实该组合疗法在患儿身上的确切疗效。更多前沿的抗癌资讯,请持续关注MedFind的资讯版块。
