引言:卵巢癌治疗面临的严峻挑战
卵巢癌是妇科肿瘤中致死率最高的恶性肿瘤之一,其高死亡率的主要原因在于腹膜转移(OCPM)。一旦癌细胞扩散至腹膜,往往会形成对化疗药物具有耐药性的病灶,导致治疗效果大打折扣。癌细胞在腹水这一独特的微环境中,会进化出多种生存机制,使得治疗变得异常困难,因此,探索卵巢癌腹膜转移和化疗耐药的深层分子机制,对于开发新的治疗策略至关重要。如果您对现有治疗方案有疑问,或希望了解更多前沿疗法,可以尝试MedFind的AI问诊服务获取专业参考。
研究新发现:YWHAB蛋白或是耐药性的“幕后推手”
近期,一项由大连工业大学、重庆医科大学等团队联合发表的研究,为我们揭示了卵巢癌耐药性的一个新机制。研究人员通过先进的蛋白质组学方法分析化疗后的残留肿瘤组织,发现了一个名为YWHAB的关键蛋白。研究指出,当YWHAB蛋白的表达受到限制或下调时,会引发一系列连锁反应,最终增强肿瘤的“干细胞特性”,即自我更新和分化的能力,从而导致化疗耐药。

图1:YWHAB在卵巢癌腹膜转移(OCPM)干性与耐药性中的作用机制
YWHAB水平降低如何增强癌细胞“战斗力”?
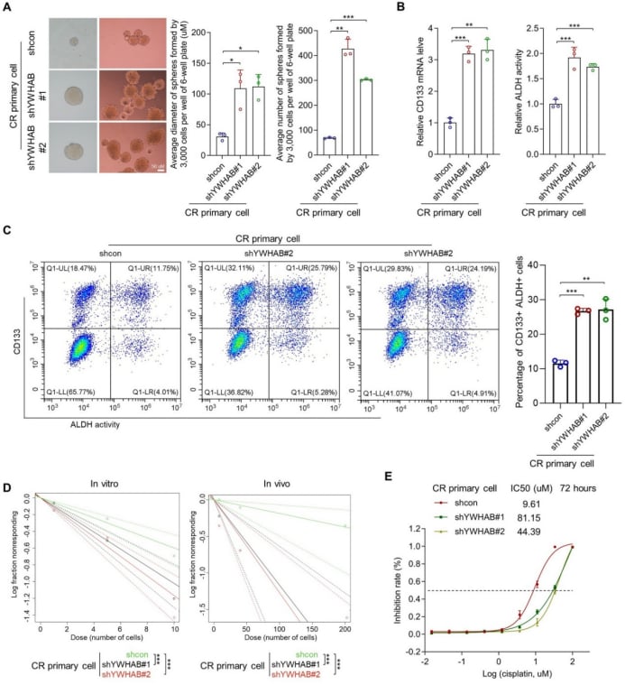
为了验证YWHAB的作用,研究人员在实验中发现,YWHAB的表达水平下调,不仅与患者较差的化疗反应密切相关,还直接促进了卵巢癌细胞的干细胞样表型。具体表现为:
- 在细胞实验中,人为敲低YWHAB蛋白后,卵巢癌细胞形成的“肿瘤球”直径和数量都显著增加,这是肿瘤干细胞特性增强的典型标志。
- 更关键的是,这些YWHAB低表达的癌细胞对顺铂(Cisplatin)——一种治疗卵巢癌的一线化疗药物——表现出了更强的耐药性。

图2:实验数据显示YWHAB敲低促进了OCPM的干细胞特性与化疗耐药
机制深究:YWHAB与YAP的“拉锯战”
那么,YWHAB究竟是如何调控这一切的呢?进一步的机制研究揭示了其与另一关键分子YAP的相互作用。YAP是Hippo信号通路中的核心效应分子,能进入细胞核调控基因表达,促进细胞增殖和生存。
研究发现,正常情况下,YWHAB会像一个“守卫”一样,与YAP直接结合,并将其“扣留”在细胞质中,从而抑制其进入细胞核发挥促癌作用。然而,当YWHAB的水平降低时,这个“守卫”失职了,YAP便得以自由进入细胞核,激活一系列与细胞增殖、干细胞特性和药物耐药性相关的基因,最终导致肿瘤恶化和治疗失败。
未来展望:靶向YAP通路为卵巢癌治疗带来新曙光
这项研究不仅为我们理解卵巢癌的化疗耐药性提供了全新的分子视角,更重要的是,它指出了一个潜在的治疗靶点。通过干预YWHAB与YAP之间的相互作用,恢复对YAP的抑制,可能成为一种克服卵巢癌耐药的有效治疗策略。虽然针对YWHAB-YAP通路的靶向药物仍在研发中,但已有多种针对其他靶点的海外靶向药为卵巢癌患者提供了新的治疗选择。我们期待未来有更多临床研究来验证靶向YAP抑制作为卵巢癌治疗的可行性,为患者带来更有效的治疗方案。您可以随时关注MedFind,获取更多关于卵巢癌的最新药物资讯和诊疗指南。
