ATAD2:胶质瘤治疗的潜力新靶点
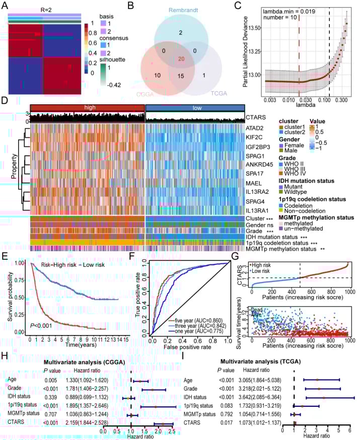
研究团队首先通过生物信息学方法,分析了多个大型胶质瘤患者数据库(包括CGGA、TCGA等),基于CTA基因的表达水平构建了一个风险评分模型。研究证实,这个模型能够非常准确地预测患者的生存期,具有很高的临床应用价值。

在这些关键的CTA基因中,ATAD2因其优越的“可成药性”脱颖而出。进一步分析发现,ATAD2蛋白在胶质瘤组织中的表达水平远高于正常脑组织,并且其表达水平与肿瘤的恶性程度(WHO分级)正相关——级别越高的胶质瘤,ATAD2的表达也越高。这一发现强烈暗示,ATAD2不仅是胶质瘤恶性程度的标志,更是一个充满希望的治疗靶点。寻找有效的靶向药物是攻克癌症的关键一步,如果您想了解更多已上市的靶向药信息,可以访问MedFind靶向药代购平台获取相关资讯。

ATAD2如何驱动胶质瘤恶化?
为了验证ATAD2在胶质瘤发展中的具体作用,研究人员进行了一系列细胞和动物实验。结果清晰地表明:
- 在体外细胞实验中:当人为抑制(敲低)胶质瘤细胞中的ATAD2表达后,细胞的增殖、迁移和侵袭能力均受到显著抑制。相反,提高其表达则会加剧这些恶性行为。
- 在体内动物实验中:将敲低了ATAD2的胶质瘤细胞植入小鼠体内后,肿瘤的生长速度明显减慢,体积和重量也显著减小,小鼠的生存时间也因此得到延长。
这些实验结果共同证实,高表达的ATAD2是驱动胶质瘤恶性进展的关键“引擎”之一。
揭秘作用机制:ATAD2-E2F1-PDK1促癌信号轴
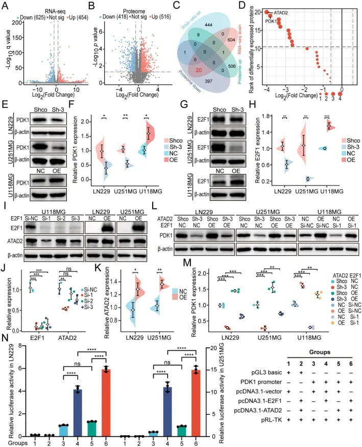
那么,ATAD2究竟是如何发挥其促癌作用的呢?研究团队通过深入的机制探索,揭示了一条全新的信号传导通路。
研究发现,ATAD2并非“单打独斗”,它会与另一个重要的转录因子E2F1协同作用,共同上调下游一个名为PDK1的基因的表达。简单来说,ATAD2和E2F1联手,极大地增强了PDK1基因的转录活性,从而形成了一个“ATAD2-E2F1-PDK1”促癌信号轴。

临床数据分析也印证了这一发现。在胶质瘤患者的肿瘤样本中,这三个基因(ATAD2, E2F1, PDK1)的表达水平呈现出显著的正相关性。更重要的是,当这三个基因同时高表达时,患者的总生存期显著缩短。这表明,ATAD2-E2F1-PDK1信号轴的激活是导致胶质瘤患者预后不良的重要因素。面对如此复杂的致病机制,患者和家属往往感到困惑,如果您希望深入了解自己的病情或治疗方案,可以尝试MedFind AI问诊服务,获取个性化的分析和建议。

总结与展望
总而言之,这项研究系统地揭示了ATAD2作为胶质瘤中的一个关键促癌蛋白,通过与E2F1协同激活PDK1信号通路,从而驱动肿瘤的恶性进展。这一发现不仅为我们理解胶质瘤的发病机制提供了新的视角,更重要的是,它将ATAD2确立为一个极具吸引力的药物开发靶点。
未来,针对ATAD2的靶向抑制剂的研发,有望为胶质瘤患者,特别是那些ATAD2高表达的患者,提供一种全新的、更精准的治疗选择,从而改善他们的生存结局。想持续跟进胶质瘤及其他癌症的最新研究动态和诊疗指南,欢迎关注MedFind抗癌资讯。
