卵巢癌治疗面临的挑战与新希望
卵巢癌是女性生殖系统中最致命的恶性肿瘤之一,因其早期症状不明显,多数患者在确诊时已属晚期。此外,卵巢癌对铂类化疗药物极易产生耐药性,导致复发率高、预后差,给患者和临床医生带来了巨大挑战。因此,寻找新的治疗靶点和更有效的治疗策略至关重要。
近日,一项发表于国际知名期刊EBioMedicine的研究为卵巢癌治疗带来了新的曙光。该研究揭示了表观遗传调控因子EZH2与脂肪酸代谢关键酶FADS2之间的复杂调控关系,并证实联合靶向这两个靶点能够产生强大的协同抗癌效果,为开发卵巢癌联合治疗新方案提供了坚实的理论基础。

新发现:EZH2对FADS2的差异化调控
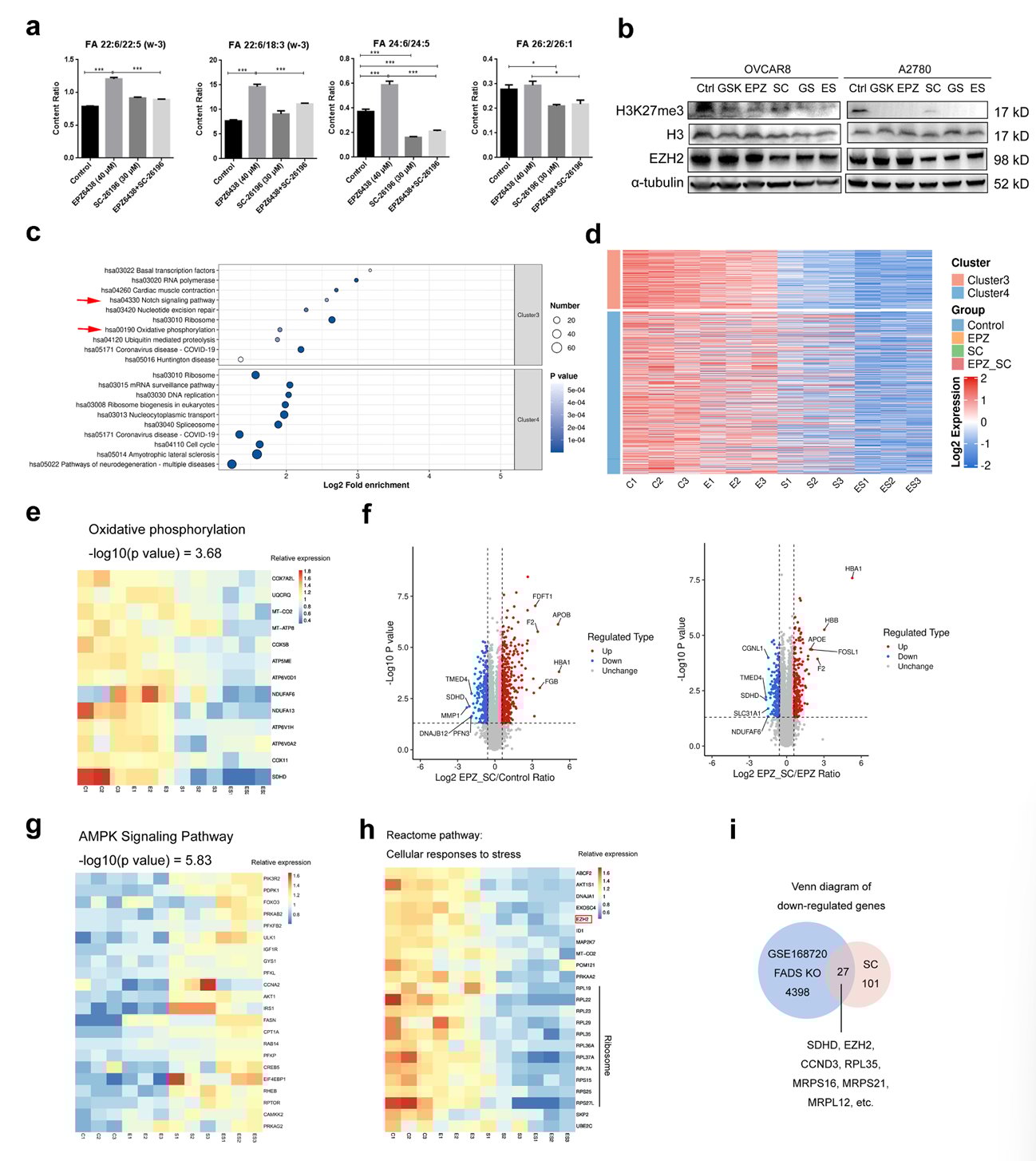
研究人员发现,在卵巢癌细胞中,EZH2蛋白对FADS2基因的不同转录变体(v1和v2/3)发挥着截然不同的调控作用。具体来说,EZH2会抑制FADS2变体1(v1)的表达,但对变体2/3(v2/3)的影响则不同。当使用EZH2抑制剂或敲除EZH2后,FADS2 v1的表达水平会显著升高,从而改变细胞内的脂肪酸代谢状态。这一发现揭示了卵巢癌细胞中一个此前未知的代谢脆弱性。

协同增效:联合抑制展现“1+1>2”的抗癌潜力
基于上述发现,研究团队提出了联合抑制EZH2和FADS2的治疗策略。无论是在体外细胞实验还是体内动物模型中,该联合疗法都展现出比单一用药更强的肿瘤抑制效果。数据显示,同时靶向这两个靶点能够协同诱导癌细胞线粒体功能障碍和严重的能量应激,从而有效抑制肿瘤生长。临床数据分析也表明,FADS2 v1/v2比值较高的卵巢癌患者预后更差,这进一步印证了该联合靶向策略的临床相关性。

作用机制:直击癌细胞的“能量工厂”
深入的机制研究表明,EZH2和FADS2的双重抑制会严重破坏癌细胞的“能量工厂”——线粒体。这导致线粒体的氧化磷酸化过程受阻,细胞能量货币ATP的生成大幅减少。能量的匮乏会激活AMPK信号通路,进而抑制促进细胞生长的mTOR信号通路,最终导致蛋白质合成减少和细胞周期停滞,从根本上遏制了癌细胞的增殖和进展。


临床意义与未来展望
总而言之,这项研究首次建立了表观遗传修饰(EZH2)与脂肪酸代谢(FADS2)在卵巢癌中的直接联系,并为卵巢癌治疗提供了一种极具潜力的联合治疗新策略。这一发现有望为那些对传统化疗或单一靶向治疗耐药的患者带来新的生存希望。如果您希望了解更多关于卵巢癌靶向治疗的最新资讯,或需要咨询已上市靶向药物的购买渠道和价格,MedFind能够为您提供专业的海外代购服务。同时,您也可以通过MedFind AI问诊,获取前沿的治疗信息参考。
